Abstract
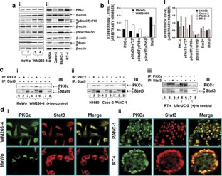
Protein kinase C epsilon (PKCɛ), a novel calcium-independent PKC isoform, has been shown to be a transforming oncogene. PKCɛ-mediated oncogenic activity is linked to its ability to promote cell survival. However, the mechanisms by which PKCɛ signals cell survival remain elusive. We found that signal transducers and activators of transcription 3 (Stat3), which is constitutively activated in a wide variety of human cancers, is a protein partner of PKCɛ. Stat3 has two conserved amino-acid (Tyr705 and Ser727) residues, which are phosphorylated during Stat3 activation. PKCɛ interacts with Stat3α isoform, which has Ser727, and not with Stat3β isoform, which lacks Ser727. PKCɛ–Stat3 interaction and Stat3Ser727 phosphorylation was initially observed during induction of squamous cell carcinomas and in prostate cancer. Now we present that (1) PKCɛ physically interacts with Stat3α isoform in various human cancer cells: skin melanomas (MeWo and WM266-4), gliomas (T98G and MO59K), bladder (RT-4 and UM-UC-3), colon (Caco-2), lung (H1650), pancreatic (PANC-1), and breast (MCF-7 and MDA:MB-231); (2) inhibition of PKCɛ expression using specific siRNA inhibits Stat3Ser727 phosphorylation, Stat3-DNA binding, Stat3-regulated gene expression as well as cell invasion; and (3) PKCɛ mediates Stat3Ser727 phosphorylation through integration with the MAPK cascade (RAF-1, MEK1/2, and ERK1/2). The results indicate that PKCɛ-mediated Stat3Ser727 phosphorylation is essential for constitutive activation of Stat3 and cell invasion in various human cancers.
This is a preview of subscription content, access via your institution
Access options
Subscribe to this journal
Receive 50 print issues and online access
$259.00 per year
only $5.18 per issue
Buy this article
- Purchase on SpringerLink
- Instant access to the full article PDF.
USD 39.95
Prices may be subject to local taxes which are calculated during checkout





Similar content being viewed by others
Abbreviations
- PCa:
-
prostate cancer
- STAT:
-
signal transducers and activators of transcription
- TRAMP:
-
transgenic adenocarcinoma of mouse prostate
- TPA:
-
12-O-tetradecanoylphorbol-13-acetate
- PKC:
-
protein kinase C
- PS:
-
phosphatidylserine
- DAG:
-
diacylglycerol
- SCC:
-
squamous cell carcinoma
References
Akira S . (2000). Roles of STAT3 defined by tissue-specific gene targeting. Oncogene 19: 2607–2611.
Alvarez JV, Febbo PG, Ramaswamy S, Loda M, Richardson A, Frank DA . (2005). Identification of a genetic signature of activated signal transducer and activator of transcription 3 in human tumors. Cancer Res 65: 5054–5062.
Aziz MH, Manoharan HT, Church DR, Dreckschmidt NE, Zhong W, Oberley TD et al. (2007a). Protein kinase Cepsilon interacts with signal transducers and activators of transcription 3 (Stat3), phosphorylates Stat3Ser727, and regulates its constitutive activation in prostate cancer. Cancer Res 67: 8828–8838.
Aziz MH, Manoharan HT, Sand JM, Verma AK . (2007b). Protein kinase Cepsilon interacts with Stat3 and regulates its activation that is essential for the development of skin cancer. Mol Carcinog 46: 646–653.
Aziz MH, Manoharan HT, Verma AK . (2007c). Protein kinase C epsilon, which sensitizes skin to un's UV radiation-induced cutaneous damage and development of squamous cell carcinomas, associates with Stat3. Cancer Res 67: 1385–1394.
Bae KM, Wang H, Jiang G, Chen MG, Lu L, Xiao L . (2007). Protein kinase C epsilon is overexpressed in primary human non-small cell lung cancers and functionally required for proliferation of non-small cell lung cancer cells in a p21/Cip1-dependent manner. Cancer Res 67: 6053–6063.
Basu A, Sivaprasad U . (2007). Protein kinase Cepsilon makes the life and death decision. Cell Signal 19: 1633–1642.
Burger A, Amemiya Y, Kitching R, Seth AK . (2006). Novel RING E3 ubiquitin ligases in breast cancer. Neoplasia 8: 689–695.
Burger AM, Gao Y, Amemiya Y, Kahn HJ, Kitching R, Yang Y et al. (2005). A novel RING-type ubiquitin ligase breast cancer-associated gene 2 correlates with outcome in invasive breast cancer. Cancer Res 65: 10401–10412.
Chan KS, Sano S, Kiguchi K, Anders J, Komazawa N, Takeda J et al. (2004). Disruption of Stat3 reveals a critical role in both the initiation and the promotion stages of epithelial carcinogenesis. J Clin Invest 114: 720–728.
Chen D, Gould C, Garza R, Gao T, Hampton RY, Newton AC . (2007). Amplitude control of protein kinase C by RINCK, a novel E3 ubiquitin ligase. J Biol Chem 282: 33776–33787.
Cornford P, Evans J, Dodson A, Parsons K, Woolfenden A, Neoptolemos J et al. (1999). Protein kinase C isoenzyme patterns characteristically modulated in early prostate cancer. Am J Pathol 154: 137–144.
Decker T, Kovarik P . (2000). Serine phosphorylation of STATs. Oncogene 19: 2628–2637.
Griner EM, Kazanietz MG . (2007). Protein kinase C and other diacylglycerol effectors in cancer. Nat Rev Cancer 7: 281–294.
Hodge DR, Hurt EM, Farrar WL . (2005). The role of IL-6 and STAT3 in inflammation and cancer. Eur J Cancer 41: 2502–2512.
Jain N, Zhang T, Kee WH, Li W, Cao X . (1999). Protein kinase C delta associates with and phosphorylates Stat3 in an interleukin-6-dependent manner. J Biol Chem 274: 24392–24400.
Jansen AP, Verwiebe EG, Dreckschmidt NE, Wheeler DL, Oberley TD, Verma AK . (2001). Protein kinase C-epsilon transgenic mice: a unique model for metastatic squamous cell carcinoma. Cancer Res 61: 808–812.
Jemal A, Siegel R, Ward E, Hao Y, Xu J, Thun MJ . (2009). Cancer statistics, 2009. CA Cancer J Clin 59: 225–249.
Kazanietz MG . (2000). Eyes wide shut: protein kinase C isozymes are not the only receptors for the phorbol ester tumor promoters. Mol Carcinog 28: 5–11.
Klampfer L . (2006). Signal transducers and activators of transcription (STATs): novel targets of chemopreventive and chemotherapeutic drugs. Curr Cancer Drug Targets 6: 107–121.
Kobielak A, Fuchs E . (2006). Links between alpha-catenin, NF-kappaB, and squamous cell carcinoma in skin. Proc Natl Acad Sci USA 103: 2322–2327.
Kortylewski M, Jove R, Yu H . (2005). Targeting STAT3 affects melanoma on multiple fronts. Cancer Metastasis Rev 24: 315–327.
Li L, Shaw PE . (2004). A STAT3 dimer formed by inter-chain disulphide bridging during oxidative stress. Biochem Biophys Res Commun 322: 1005–1011.
Mellor H, Parker PJ . (1998). The extended protein kinase C superfamily. Biochem J 332 ( Pt 2): 281–292.
Mochly-Rosen D, Kauvar LM . (1998). Modulating protein kinase C signal transduction. Adv Pharmacol 44: 91–145.
Newton AC . (2001). Protein kinase C: structural and spatial regulation by phosphorylation, cofactors, and macromolecular interactions. Chem Rev 101: 2353–2364.
Nikitakis NG, Siavash H, Sauk JJ . (2004). Targeting the STAT pathway in head and neck cancer: recent advances and future prospects. Curr Cancer Drug Targets 4: 637–651.
Okhrimenko H, Lu W, Xiang C, Hamburger N, Kazimirsky G, Brodie C . (2005). Protein kinase C-epsilon regulates the apoptosis and survival of glioma cells. Cancer Res 65: 7301–7309.
Pan Q, Bao LW, Kleer CG, Sabel MS, Griffith KA, Teknos TN et al. (2005). Protein kinase C epsilon is a predictive biomarker of aggressive breast cancer and a validated target for RNA interference anticancer therapy. Cancer Res 65: 8366–8371.
Pan Q, Bao LW, Teknos TN, Merajver SD . (2006). Targeted disruption of protein kinase C epsilon reduces cell invasion and motility through inactivation of RhoA and RhoC GTPases in head and neck squamous cell carcinoma. Cancer Res 66: 9379–9384.
Reddig PJ, Dreckschmidt NE, Zou J, Bourguignon SE, Oberley TD, Verma AK . (2000). Transgenic mice overexpressing protein kinase C epsilon in their epidermis exhibit reduced papilloma burden but enhanced carcinoma formation after tumor promotion. Cancer Res 60: 595–602.
Rivat C, Rodrigues S, Bruyneel E, Pietu G, Robert A, Redeuilh G et al. (2005). Implication of STAT3 signaling in human colonic cancer cells during intestinal trefoil factor 3 (TFF3)—and vascular endothelial growth factor-mediated cellular invasion and tumor growth. Cancer Res 65: 195–202.
Stephanou A, Latchman DS . (2005). Opposing actions of STAT-1 and STAT-3. Growth Factors 23: 177–182.
Vinkemeier U . (2004). Getting the message across, STAT! Design principles of a molecular signaling circuit. J Cell Biol 167: 197–201.
Wheeler DL, Li Y, Verma AK . (2005). Protein kinase C epsilon signals ultraviolet light-induced cutaneous damage and development of squamous cell carcinoma possibly through induction of specific cytokines in a paracrine mechanism. Photochem Photobiol 81: 9–18.
Wheeler DL, Martin KE, Ness KJ, Li Y, Dreckschmidt NE, Wartman M et al. (2004). Protein kinase C epsilon is an endogenous photosensitizer that enhances ultraviolet radiation-induced cutaneous damage and development of squamous cell carcinomas. Cancer Res 64: 7756–7765.
Wheeler DL, Ness KJ, Oberley TD, Verma AK . (2003). Protein kinase Cepsilon is linked to 12-O-tetradecanoylphorbol-13-acetate-induced tumor necrosis factor-alpha ectodomain shedding and the development of metastatic squamous cell carcinoma in protein kinase Cepsilon transgenic mice. Cancer Res 63: 6547–6555.
Wu D, Foreman TL, Gregory CW, McJilton MA, Wescott GG, Ford OH et al. (2002). Protein kinase cepsilon has the potential to advance the recurrence of human prostate cancer. Cancer Res 62: 2423–2429.
Wu D, Thakore CU, Wescott GG, McCubrey JA, Terrian DM . (2004). Integrin signaling links protein kinase Cepsilon to the protein kinase B/Akt survival pathway in recurrent prostate cancer cells. Oncogene 23: 8659–8672.
Xuan YT, Guo Y, Zhu Y, Wang OL, Rokosh G, Messing RO et al. (2005). Role of the protein kinase C-epsilon-Raf-1-MEK-1/2-p44/42 MAPK signaling cascade in the activation of signal transducers and activators of transcription 1 and 3 and induction of cyclooxygenase-2 after ischemic preconditioning. Circulation 112: 1971–1978.
Zhang Y, Cho YY, Petersen BL, Bode AM, Zhu F, Dong Z . (2003). Ataxia telangiectasia mutated proteins, MAPKs, and RSK2 are involved in the phosphorylation of STAT3. J Biol Chem 278: 12650–12659.
Zhang Y, Liu G, Dong Z . (2001). MSK1 and JNKs mediate phosphorylation of STAT3 in UVA-irradiated mouse epidermal JB6 cells. J Biol Chem 276: 42534–42542.
Zykova TA, Zhang Y, Zhu F, Bode AM, Dong Z . (2005). The signal transduction networks required for phosphorylation of STAT1 at Ser727 in mouse epidermal JB6 cells in the UVB response and inhibitory mechanisms of tea polyphenols. Carcinogenesis 26: 331–342.
Acknowledgements
This work was supported in parts by DOD Grant W81XWH and NIH Grant CA35368 to AKV.
Author information
Authors and Affiliations
Corresponding author
Ethics declarations
Competing interests
The authors declare no conflict of interest.
Rights and permissions
About this article
Cite this article
Aziz, M., Hafeez, B., Sand, J. et al. Protein kinase Cɛ mediates Stat3Ser727 phosphorylation, Stat3-regulated gene expression, and cell invasion in various human cancer cell lines through integration with MAPK cascade (RAF-1, MEK1/2, and ERK1/2). Oncogene 29, 3100–3109 (2010). https://doi.org/10.1038/onc.2010.63
Received:
Revised:
Accepted:
Published:
Issue date:
DOI: https://doi.org/10.1038/onc.2010.63
Keywords
This article is cited by
-
STAT3 phosphorylation at serine 727 activates specific genetic programs and promotes clear cell renal cell carcinoma (ccRCC) aggressiveness
Scientific Reports (2023)
-
p-STAT3 is a PDC-E2 interacting partner in human cholangiocytes and hepatocytes with potential pathobiological implications
Scientific Reports (2021)
-
Enriched conditioning expands the regenerative ability of sensory neurons after spinal cord injury via neuronal intrinsic redox signaling
Nature Communications (2020)
-
Differential Regulation of Gene Expression in Lung Cancer Cells by Diacyglycerol-Lactones and a Phorbol Ester Via Selective Activation of Protein Kinase C Isozymes
Scientific Reports (2019)
-
Inhibition of STAT3 blocks protein synthesis and tumor metastasis in osteosarcoma cells
Journal of Experimental & Clinical Cancer Research (2018)


