Figure 1
From: MRL proteins cooperate with activated Ras in glia to drive distinct oncogenic outcomes

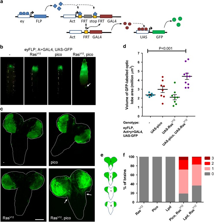
Pico promotes spreading of RasV12-induced tumours. (a) Schematic outlining heritable overexpression of UAS transgenes following expression of eyFLP and removal of an FRT-flanked linker from Act>GAL4 reconstituting the Act-GAL4 driver. This driver then constitutively drives expression of UAS-GFP and other UAS constructs in daughter cells. (b) Images of whole larvae showing distribution of GFP expression induced in the eye-discs and optic lobes of larva of different genotypes, as indicated. Expression of GFP alone or together with the transgenes indicated was driven by flipping-out an FRT-flanked linker from an Act>GAL4 element using eyFLP (eyFLP, Act>GAL4). Overexpression of RasV12 with pico resulted in a dramatic increase in GFP-marked tissue sometimes leading to the formation of GFP foci at more distant sites (arrow). (c) Distribution of GFP expression in dissected brains showing overgrowth of the optic lobe and invasion of GFP-labelled cells into the VNC in RasV12, pico brains (VNC, arrows). Scale bar 100 μm. (d) Quantification of the volume of GFP-labelled cells in the optic lobes of the indicated genotypes, based on optical sections taken throughout the entire brain. Mean value of individual data points±s.e., is indicated. (e, f) Quantification of the invasion phenotype. (e) Individual cephalic complexes were assigned to one of four categories, depicted, based on the degree of VNC invasion observed: Type 0, no invasion of the VNC, Type I, tumour cell invasion occurring down one side of the VNC, Type II, tumour cells invading both sides of the VNC; and, Type III, significant tumour cell invasion of the VNC combined with overgrowth/fusion of the optic lobes. (f) Stacked bar chart showing the percentage of brains expressing either RasV12, pico, hLpd, pico/RasV12 or hLpd/RasV12, classified into each of the four categories (n=100 brains/genotype).