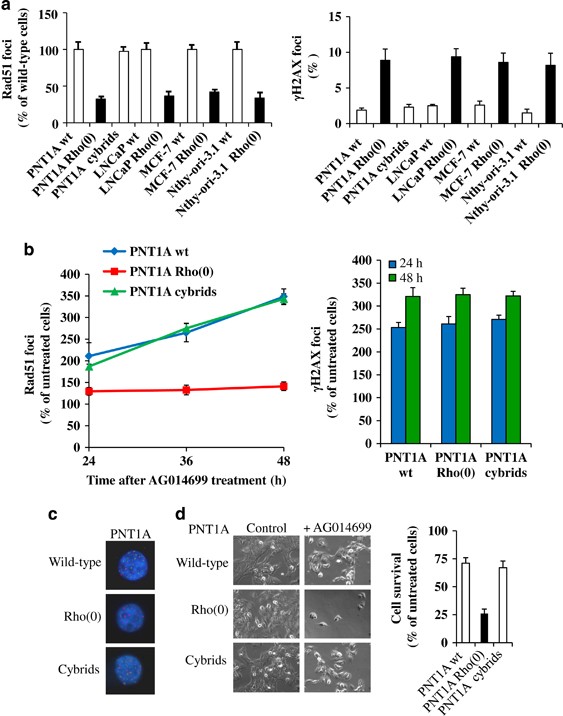
Figure 1

MtDNA depletion decreases HR and sensitizes cells to AG014699. (a) Wild-type (wt), cybrids and Rho(0) cells were analyzed for spontaneous DSBs formation and repair by γH2AX and Rad51 immunofluorescence, respectively. The number of Rad51 foci was expressed as the percentage of wild-type cells. γH2AX foci were reported in percentage by counting the number of γH2AX-positive cells on a total of 100 cells in a randomly selected field. (b, c) Cells were treated with 10 μM AG014699 or solvent up to 48 h, before incubation with fluorescently labeled antibodies against γH2AX for DSBs induction (red foci) and Rad51 for DSBs undergoing repair (green foci). Graphs and bar chart summarize the results as the percentage of untreated control cells (b). Representative photographs are shown for PNT1A wild type, Rho(0) and cybrids at 24 h (c). (d) Wild-type and mtDNA-mutant cells treated with 10 μM AG014699 for 24 h were cultured in drug-free medium for 21 days, fixed and counted. Cell survival was calculated as the percentage of untreated controls. A representative experiment after 21 days is shown for PNT1A cells.