Figure 2
From: The EGFR family members sustain the neoplastic phenotype of ALK+ lung adenocarcinoma via EGR1

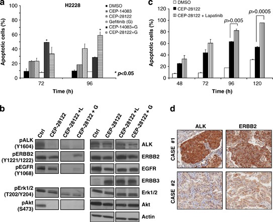
In H2228, apoptosis is increased by the combined treatment with ALK inhibitors and gefitinib or lapatinib. (a) H2228 cells were treated in 0.05% FCS with CEP-14083 or CEP-28122 (300 nM), and gefinitib (G; 1 μM) as single agent or in combination. Apoptosis was measured by tetrametylrodamine methyl ester (TMRM) staining and fluorescence-activated cell sorting (FACS) analysis at the indicated tome points. *Significance is referred to the corresponding single-agent treatment. (b) H2228 cells were treated with CEP-28122 alone or in combination with lapatinib (L) or gefitinib (G) in 0.05% FCS for 24 h. Total cell lysates were blotted with the indicated antibodies. (c) H2228 cells were treated with CEP-28122 alone or in combination with lapatinib in 0.05% FCS. TMRM staining followed by FACS analysis was performed at indicated times of treatment to check the percentage of apoptotic cells. (d) Primary ALK+ NSCLC were stained with anti-ERBB2 or anti-ALK antibodies. Shown are two representative cases.