Figure 3
From: The EGFR family members sustain the neoplastic phenotype of ALK+ lung adenocarcinoma via EGR1

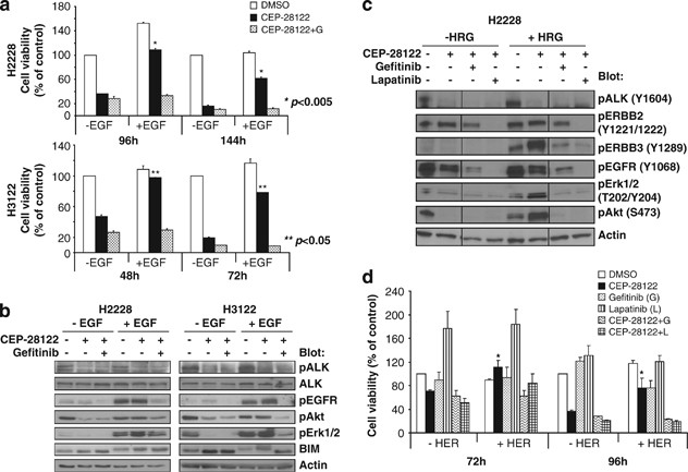
EGF or Heregulin stimulation rescues ALK-treated NSCLC cells through Erk1/2 and AKT. (a) Cell viability of treated H2228 and H3122 cells with or without EGF stimulation (10 ng/ml) was evaluated with Cell Titer-Glo Luminescent cell viability assay at the indicated time points. Significances * and ** is referred to the corresponding single-agent treatment. (b) H2228 and H3122 cells were treated for 6 h with 300 nM CEP-28122, alone or in combination with 1 μM gefitinib (G) in 0.05% FCS. Cells were stimulated with EGF (10 ng/ml) for 15 min and then collected. Total cell lysates were blotted with the indicated antibodies. (c,d) H2228 cells were treated with CEP-28122 alone or combined with gefitinib or lapatinib for 24 h, and with or without Heregulin (HRG) stimulation (50 ng/μl) for 30 min and then collected. Total cell lysates were blotted with the indicated antibodies (c). Cell viability was evaluated as previously described at the indicated time points. Significance according to Student’s t-test corresponded to *P<0.05 (d). Significances * and ** are referred to the corresponding single treatment without EGF or Heregulin stimulation. Results are representative of three different experiments.