Abstract
Background:
Natural killer (NK) cells are components of the innate immune defense system, and their levels differ between breast and formula-fed (FF) infants. Lactoferrin (Lf) modulates NK cell cytotoxicity ex vivo. We hypothesized that dietary bovine Lf (bLf) would increase NK cell populations and cytotoxicity.
Methods:
Piglets were sow-reared (SR), FF, or 1 g/l bLf-fed (LF) for 21 d. NK cells (CD3−CD4−CD8+) in blood (peripheral blood mononuclear cells (PBMCs)), spleen, and mesenteric lymph node (MLN) were determined by flow cytometry. PBMC NK cells were tested for cytotoxic activity against target K562 cells ex vivo in the presence of media (unstimulated), interleukin-2, or bLf. NK cell mRNA expression was determined by reverse transcription-quantitative PCR.
Results:
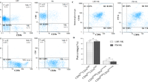
SR and LF piglets had more NK cells in MLN (P = 0.0097) and spleen (P = 0.0980) than FF piglets. In PBMCs, SR piglets had more NK cells than FF piglets (P = 0.0072); LF piglets were intermediate and not different from FF or SR piglets. NK cell intelectin-2 mRNA expression was 2.5-fold higher (P = 0.0095) in LF than SR or FF piglets. NK cells in SR piglets exhibited greater (P < 0.0001) cytotoxic activity than those in LF or FF piglets, which was supported by greater perforin mRNA expression.
Conclusion:
Dietary bLf increased blood NK cell populations and NK Lf receptor expression but not NK cell cytotoxicity.
Similar content being viewed by others
Log in or create a free account to read this content
Gain free access to this article, as well as selected content from this journal and more on nature.com
or
References
Firth MA, Shewen PE, Hodgins DC . Passive and active components of neonatal innate immune defenses. Anim Health Res Rev 2005;6:143–58.
Andersson Y, Hammarström ML, Lönnerdal B, Graverholt G, Fält H, Hernell O . Formula feeding skews immune cell composition toward adaptive immunity compared to breastfeeding. J Immunol 2009;183:4322–8.
Hawkes JS, Neumann MA, Gibson RA . The effect of breast feeding on lymphocyte subpopulations in healthy term infants at 6 months of age. Pediatr Res 1999;45(5 Pt 1):648–51.
Adlerova L, Bartoskova A, Faldyna M . Lactoferrin: a review. Vet Med 2008;53(9):457–68.
Masson PL, Heremans JF . Lactoferrin in milk from different species. Comp Biochem Physiol, B 1971;39:119–29.
Król J, Litwinczuk Z, Brodziak A, Barlowska J . Lactoferrin, lysozyme and immunoglobulin G content in milk of four breeds of cows managed under intensive production system. Pol J Vet Sci 2010;13:357–61.
Satué-Gracia MT, Frankel EN, Rangavajhyala N, German JB . Lactoferrin in infant formulas: effect on oxidation. J Agric Food Chem 2000;48:4984–90.
Damiens E, Mazurier J, el Yazidi I, et al. Effects of human lactoferrin on NK cell cytotoxicity against haematopoietic and epithelial tumour cells. Biochim Biophys Acta 1998;1402:277–87.
Fujita K, Matsuda E, Sekine K, Iigo M, Tsuda H . Lactoferrin enhances Fas expression and apoptosis in the colon mucosa of azoxymethane-treated rats. Carcinogenesis 2004;25:1961–6.
Calder PC, Krauss-Etschmann S, de Jong EC, et al. Early nutrition and immunity — progress and perspectives. Br J Nutr 2006;96:774–90.
Meurens F, Summerfield A, Nauwynck H, Saif L, Gerdts V . The pig: a model for human infectious diseases. Trends Microbiol 2012;20:50–7.
Puiman P, Stoll B . Animal models to study neonatal nutrition in humans. Curr Opin Clin Nutr Metab Care 2008;11:601–6.
Boeker M, Pabst R, Rothkötter HJ . Quantification of B, T and null lymphocyte subpopulations in the blood and lymphoid organs of the pig. Immunobiology 1999;201:74–87.
Levy O . Innate immunity of the newborn: basic mechanisms and clinical correlates. Nat Rev Immunol 2007;7:379–90.
Biron CA, Nguyen KB, Pien GC, Cousens LP, Salazar-Mather TP . Natural killer cells in antiviral defense: function and regulation by innate cytokines. Annu Rev Immunol 1999;17:189–220.
Field CJ . The immunological components of human milk and their effect on immune development in infants. J Nutr 2005;135:1–4.
Nielsen SM, Hansen GH, Danielsen EM . Lactoferrin targets T cells in the small intestine. J Gastroenterol 2010;45:1121–8.
Legrand D, Mazurier J . A critical review of the roles of host lactoferrin in immunity. Biometals 2010;23:365–76.
Horwitz DA, Bakke AC, Abo W, Nishiya K . Monocyte and NK cell cytotoxic activity in human adherent cell preparations: discriminating effects of interferon and lactoferrin. J Immunol 1984;132:2370–4.
Kuhara T, Yamauchi K, Tamura Y, Okamura H . Oral administration of lactoferrin increases NK cell activity in mice via increased production of IL-18 and type I IFN in the small intestine. J Interferon Cytokine Res 2006;26:489–99.
Shimizu K, Matsuzawa H, Okada K, et al. Lactoferrin-mediated protection of the host from murine cytomegalovirus infection by a T-cell-dependent augmentation of natural killer cell activity. Arch Virol 1996;141:1875–89.
Actor JK, Hwang SA, Kruzel ML . Lactoferrin as a natural immune modulator. Curr Pharm Des 2009;15:1956–73.
Crouch SP, Slater KJ, Fletcher J . Regulation of cytokine release from mononuclear cells by the iron-binding protein lactoferrin. Blood 1992;80:235–40.
Smyth MJ, Cretney E, Kelly JM, et al. Activation of NK cell cytotoxicity. Mol Immunol 2005;42:501–10.
Kägi D, Ledermann B, Bürki K, et al. Cytotoxicity mediated by T cells and natural killer cells is greatly impaired in perforin-deficient mice. Nature 1994;369:31–7.
Ho EL, Carayannopoulos LN, Poursine-Laurent J, et al. Costimulation of multiple NK cell activation receptors by NKG2D. J Immunol 2002;169:3667–75.
Regunathan J, Chen Y, Wang D, Malarkannan S . NKG2D receptor-mediated NK cell function is regulated by inhibitory Ly49 receptors. Blood 2005;105:233–40.
Ferlazzo G, Thomas D, Lin SL, et al. The abundant NK cells in human secondary lymphoid tissues require activation to express killer cell Ig-like receptors and become cytolytic. J Immunol 2004;172:1455–62.
National Research Council. Guide for the Care and Use of Laboratory Animals, 8th edn. Washington, DC: The National Academies Press, 2011.
Gerner W, Käser T, Saalmüller A . Porcine T lymphocytes and NK cells–an update. Dev Comp Immunol 2009;33:310–20.
Toka FN, Nfon CK, Dawson H, Estes DM, Golde WT . Activation of porcine natural killer cells and lysis of foot-and-mouth disease virus infected cells. J Interferon Cytokine Res 2009;29:179–92.
Author information
Authors and Affiliations
Corresponding author
Supplementary information
Supplementary Figure S1. (download PPT )
(PPT 4957 kb)
Rights and permissions
About this article
Cite this article
Liu, K., Comstock, S., Shunk, J. et al. Natural killer cell populations and cytotoxic activity in pigs fed mother’s milk, formula, or formula supplemented with bovine lactoferrin. Pediatr Res 74, 402–407 (2013). https://doi.org/10.1038/pr.2013.125
Received:
Accepted:
Published:
Issue date:
DOI: https://doi.org/10.1038/pr.2013.125


