Abstract
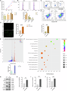
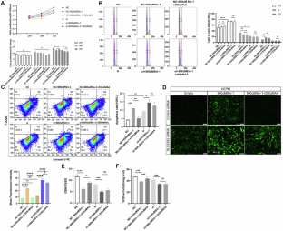
The biological interactions between genetic and environmental modifiers play critical roles in the etiology of non-syndromic orofacial cleft (NSOC), but it is rarely studied. This study selected 47 environmental related genes from the metabolic pathways of smoking, drinking, hypoxia, and vitamins (including vitamin A, vitamin B9 (folic acid), vitamin C (ascorbic acid), vitamin D, and vitamin E), and test their associations with NSOC and its subtypes. We found that a novel gene SLC23A2, the vitamin C transporter gene is significantly associated with non-syndromic cleft palate only (NSCPO) (p = 3.25E-07, OR = 8.45, 95%CI:3.73–19.17). SLC23A2 is expressed in the craniofacial region of zebrafish (24hpf to 120hpf), obvious craniofacial abnormalities appeared in zebrafish (48hpf) when knock down the slc23a2 (slc23a2-MO). Knock down SLC23A2 in human embryonic palatal mesenchymal cell line (HEPM) induced decreased intracellular ascorbic acid (AA), increased reactive oxygen species (ROS), inhibited cell proliferation and triggered apoptosis, activated the PI3K-AKT-mTOR signaling pathway and inhibited autophagy; ROS levels and apoptosis ratio significantly decreased when we supplemented AA to HEPM cells with high ROS levels induced by Sin-1 (an exogenous ROS mimic). Knocked down SLC23A2 in HEPM cells or zebrafish, they became more sensitive to Sin-1, and AA supplementation was ineffective. In conclusion, we identified a novel susceptibility gene SLC23A2 for NSCPO, it may function by decreasing AA level, increasing the ROS levels, inducing apoptosis, and inhibiting autophagy through the activation of the PI3K-AKT-mTOR pathway in etiology of cleft palate.
This is a preview of subscription content, access via your institution
Access options
Subscribe to this journal
Receive 12 print issues and online access
$259.00 per year
only $21.58 per issue
Buy this article
- Purchase on SpringerLink
- Instant access to the full article PDF.
USD 39.95
Prices may be subject to local taxes which are calculated during checkout





Similar content being viewed by others
Data availability
The data are available from the corresponding author on reasonable request.
References
Fan D, Wu S, Liu L, Xia Q, Tian G, Wang W, et al. Prevalence of non-syndromic orofacial clefts: based on 15,094,978 Chinese perinatal infants. Oncotarget. 2018;9:13981–90.
Ryu JY, Park TH, Cho BC, Choi KY. The prevalence, risk of premature births, mortality and causes of death of cleft lip with or without palate in South Korea: a nationwide population-based cohort study. Int J Epidemiol. 2022;51:974–83.
Nasreddine G, El Hajj J, Ghassibe-Sabbagh M. Orofacial clefts embryology, classification, epidemiology, and genetics. Mutat Res Rev Mutat Res. 2021;787:108373.
Génin E. Missing heritability of complex diseases: case solved?. Hum Genet. 2020;139:103–13.
Dixon MJ, Marazita ML, Beaty TH, Murray JC. Cleft lip and palate: understanding genetic and environmental influences. Nat Rev Genet. 2011;12:167–78.
Jia ZL, Shi B, Chen CH, Shi JY, Wu J, Xu X. Maternal malnutrition, environmental exposure during pregnancy and the risk of non-syndromic orofacial clefts. Oral Dis. 2011;17:584–9.
Suazo J. Environmental factors in non-syndromic orofacial clefts: A review based on meta-analyses results. Oral Dis. 2022;28:3–8.
Beaty TH, Ruczinski I, Murray JC, Marazita ML, Munger RG, Hetmanski JB, et al. Evidence for gene-environment interaction in a genome wide study of nonsyndromic cleft palate. Genet Epidemiol. 2011;35:469–78.
Carlson JC, Shaffer JR, Deleyiannis F, Hecht JT, Wehby GL, Christensen K, et al. Genome-wide Interaction Study Implicates VGLL2 and Alcohol Exposure and PRL and Smoking in Orofacial Cleft Risk. Front Cell Development Biol. 2022;10:621261.
Jianyan L, Zeqiang G, Yongjuan C, Kaihong D, Bing D, Rongsheng L. Analysis of interactions between genetic variants of BMP4 and environmental factors with nonsyndromic cleft lip with or without cleft palate susceptibility. Int J oral Maxillofac Surg. 2010;39:50–56.
Sull JW, Liang KY, Hetmanski JB, Wu T, Fallin MD, Ingersoll RG, et al. Evidence that TGFA influences risk to cleft lip with/without cleft palate through unconventional genetic mechanisms. Hum Genet. 2009;126:385–94.
van Rooij IA, Wegerif MJ, Roelofs HM, Peters WH, Kuijpers-Jagtman AM, Zielhuis GA, et al. Smoking, genetic polymorphisms in biotransformation enzymes, and nonsyndromic oral clefting: a gene-environment interaction. Epidemiology. 2001;12:502–7.
Zhu H, Kartiko S, Finnell RH. Importance of gene-environment interactions in the etiology of selected birth defects. Clin Genet. 2009;75:409–23.
Haaland ØA, Lie RT, Romanowska J, Gjerdevik M, Gjessing HK, Jugessur A. A Genome-Wide Search for Gene-Environment Effects in Isolated Cleft Lip with or without Cleft Palate Triads Points to an Interaction between Maternal Periconceptional Vitamin Use and Variants in ESRRG. Front Genet. 2018;9:60.
Wu T, Liang KY, Hetmanski JB, Ruczinski I, Fallin MD, Ingersoll RG, et al. Evidence of gene-environment interaction for the IRF6 gene and maternal multivitamin supplementation in controlling the risk of cleft lip with/without cleft palate. Hum Genet. 2010;128:401–10.
Wang S, Shi J, Liu C, Wang P, Wang M, Li W, et al. Evidence of the folate-mediated one-carbon metabolism pathway genes in controlling the non-syndromic oral clefts risks. Oral Diseases. 2021;29:1080–88.
Johansen AM, Lie RT, Wilcox AJ, Andersen LF, Drevon CA. Maternal dietary intake of vitamin A and risk of orofacial clefts: a population-based case-control study in Norway. Am J Epidemiol. 2008;167:1164–70.
Khaksary Mahabady M, Najafzadeh Varzi H. Prophylactic effects of levamisole and vitamin E on phenobarbital-induced cleft palate and spina bifida in rat embryos. Iran J Pharm Res : IJPR. 2011;10:135–40.
Krapels IP, van Rooij IA, Ocké MC, West CE, van der Horst CM, Steegers-Theunissen RP. Maternal nutritional status and the risk for orofacial cleft offspring in humans. J Nutr. 2004;134:3106–13.
Webster WS, Howe AM, Abela D, Oakes DJ. The relationship between cleft lip, maxillary hypoplasia, hypoxia and phenytoin. Curr Pharm Des. 2006;12:1431–48.
Zhang J, Zhou S, Zhang Q, Feng S, Chen Y, Zheng H, et al. Proteomic Analysis of RBP4/Vitamin A in children with cleft lip and/or palate. J Dent Res. 2014;93:547–52.
Huang L, Jia Z, Shi Y, Du Q, Shi J, Wang Z, et al. Genetic factors define CPO and CLO subtypes of nonsyndromicorofacial cleft. PLoS Genet. 2019;15:e1008357.
Sun Y, Huang Y, Yin A, Pan Y, Wang Y, Wang C, et al. Genome-wide association study identifies a new susceptibility locus for cleft lip with or without a cleft palate. Nat Commun. 2015;6:6414.
Leslie EJ, Carlson JC, Shaffer JR, Butali A, Buxó CJ, Castilla EE, et al. Genome-wide meta-analyses of nonsyndromic orofacial clefts identify novel associations between FOXE1 and all orofacial clefts, and TP63 and cleft lip with or without cleft palate. Hum Genet. 2017;136:275–86.
Purcell S, Neale B, Todd-Brown K, Thomas L, Ferreira MA, Bender D, et al. PLINK: a tool set for whole-genome association and population-based linkage analyses. Am J Hum Genet. 2007;81:559–75.
Sun H, Wang Y, Zhang J, Chen Y, Liu Y, Lin Z, et al. CFTR mutation enhances Dishevelled degradation and results in impairment of Wnt-dependent hematopoiesis. Cell Death Dis. 2018;9:275.
Thisse C, Thisse B. High-resolution in situ hybridization to whole-mount zebrafish embryos. Nat Protoc. 2008;3:59–69.
Harrison FE, Dawes SM, Meredith ME, Babaev VR, Li L, May JM. Low vitamin C and increased oxidative stress and cell death in mice that lack the sodium-dependent vitamin C transporter SVCT2. Free Radic Biol Med. 2010;49:821–9.
Debnath J, Gammoh N, Ryan KM. Autophagy and autophagy-related pathways in cancer. Nat Rev Mol cell Biol. 2023;24:560–75.
Beames TG, Lipinski RJ. Gene-environment interactions: aligning birth defects research with complex etiology. Development. 2020;147:dev191064.
Chen AA, Marsit CJ, Christensen BC, Houseman EA, McClean MD, Smith JF, et al. Genetic variation in the vitamin C transporter, SLC23A2, modifies the risk of HPV16-associated head and neck cancer. Carcinogenesis. 2009;30:977–81.
Erichsen HC, Engel SA, Eck PK, Welch R, Yeager M, Levine M, et al. Genetic variation in the sodium-dependent vitamin C transporters, SLC23A1, and SLC23A2 and risk for preterm delivery. Am J Epidemiol. 2006;163:245–54.
Skibola CF, Bracci PM, Halperin E, Nieters A, Hubbard A, Paynter RA, et al. Polymorphisms in the estrogen receptor 1 and vitamin C and matrix metalloproteinase gene families are associated with susceptibility to lymphoma. PLoS ONE. 2008;3:e2816.
Wright ME, Andreotti G, Lissowska J, Yeager M, Zatonski W, Chanock SJ, et al. Genetic variation in sodium-dependent ascorbic acid transporters and risk of gastric cancer in Poland. Eur J Cancer. 2009;45:1824–30.
Tsukaguchi H, Tokui T, Mackenzie B, Berger UV, Chen XZ, Wang Y, et al. A family of mammalian Na+-dependent L-ascorbic acid transporters. Nature. 1999;399:70–5.
Kokal M, Mirzakhani K, Pungsrinont T, Baniahmad A. Mechanisms of androgen receptor agonist- and antagonist-mediated cellular senescence in prostate cancer. Cancers. 2020;12:1833.
Shi L, Li B, Zhang B, Zhen C, Zhou J, Tang S. Mouse embryonic palatal mesenchymal cells maintain stemness through the PTEN-Akt-mTOR autophagic pathway. Stem cell Res Ther. 2019;10:217.
Lou S, Ma L, Kan S, Yu X, Wang Y, Yang F, et al. Association Study of Genetic Variants in Autophagy Pathway and Risk of Non-syndromic Cleft Lip With or Without Cleft Palate. Front Cell Development Biol. 2020;8:576.
Fiorani M, Scotti M, Guidarelli A, Burattini S, Falcieri E, Cantoni O. SVCT2-Dependent plasma and mitochondrial membrane transport of ascorbic acid in differentiating myoblasts. Pharmacol Res. 2020;159:105042.
Paduraru E, Flocea EI, Lazado CC, Simionov IA, Nicoara M, Ciobica A, et al. Vitamin C Mitigates Oxidative Stress and Behavioral Impairments Induced by Deltamethrin and Lead Toxicity in Zebrafish. Int J Mol Sci. 2021;22:12714.
Li D, Ding Z, Du K, Ye X, Cheng S. Reactive Oxygen Species as a Link between Antioxidant Pathways and Autophagy. Oxid Med Cell Longev. 2021;2021:5583215.
Cao S, Shen WB, Reece EA, Yang P. Deficiency of the oxidative stress-responsive kinase p70S6K1 restores autophagy and ameliorates neural tube defects in diabetic embryopathy. Am J Obstet Gynecol. 2020;223:753.e751–3.e714.
Chen J, Yao Y, Wang Y, Wang X, Peng X, Li T, et al. Autophagy triggered by the ROS/ERK signaling pathway protects mouse embryonic palatal cells from apoptosis induced by nicotine. Environ Sci Pollut Res Int. 2022;29:81909–22.
Acknowledgements
The authors thank all the participants who donated samples in this study. All authors gave their final approval and agree to be accountable for all aspects of the work. This project was supported by the National Science Funds of China (No. 82170919 and No. 81600849), Sichuan Province Science and Technology support program (2024NSFSC0649), the Research and Develop Program, West China Hospital of Stomatology Sichuan University (No. RD-03-202301).
Author information
Authors and Affiliations
Contributions
Bin Yin: Data curation, Writing-original draft, Conceptualization, Methodology, Software. Mu-Jia Li: Data curation, Methodology, Software, Writing - Review & Editing. Jia-Lin Sun: Data curation, Methodology, Software, Writing - Review & Editing. Yue You: Visualization, Methodology. Si-Di Zhang: Validation, Writing - Review & Editing. Qian-Xue Wan: Visualization. Mei-Lin Yao: Visualization. Cheng-Wei Yang: Writing - Review & Editing. Hua-Qin Sun: Methodology, Validation. Zi-Yuan Lin: Resources. Bing Shi: Supervision. Zhong-Lin Jia: Conceptualization, Methodology, Validation, Formal analysis, Project administration, Funding acquisition, Writing - Review & Editing.
Corresponding author
Ethics declarations
Competing interests
The author(s) declared no potential conflicts of interest with respect to the research, authorship, and/or publication of this article.
Ethics approval and patient consent
The study protocol conformed to the STOBE (strengthening the reporting of observational studies in epidemiology) guidelines and was approved by the institutional review board (IRB) of West China Hospital of Stomatology, Sichuan University in 2016 (WCHSIRB-D-2016-012R1). Written informed consent was obtained from recruited individuals of consenting age and from parents on behalf of their participating children.
Additional information
Publisher’s note Springer Nature remains neutral with regard to jurisdictional claims in published maps and institutional affiliations.
Supplementary information
Rights and permissions
Springer Nature or its licensor (e.g. a society or other partner) holds exclusive rights to this article under a publishing agreement with the author(s) or other rightsholder(s); author self-archiving of the accepted manuscript version of this article is solely governed by the terms of such publishing agreement and applicable law.
About this article
Cite this article
Yin, B., Li, MJ., Sun, JL. et al. Novel susceptibility gene SLC23A2 functions via PI3K-AKT-mTOR pathway in etiology of non-syndromic cleft palate. J Hum Genet 70, 443–452 (2025). https://doi.org/10.1038/s10038-025-01352-y
Received:
Revised:
Accepted:
Published:
Version of record:
Issue date:
DOI: https://doi.org/10.1038/s10038-025-01352-y


