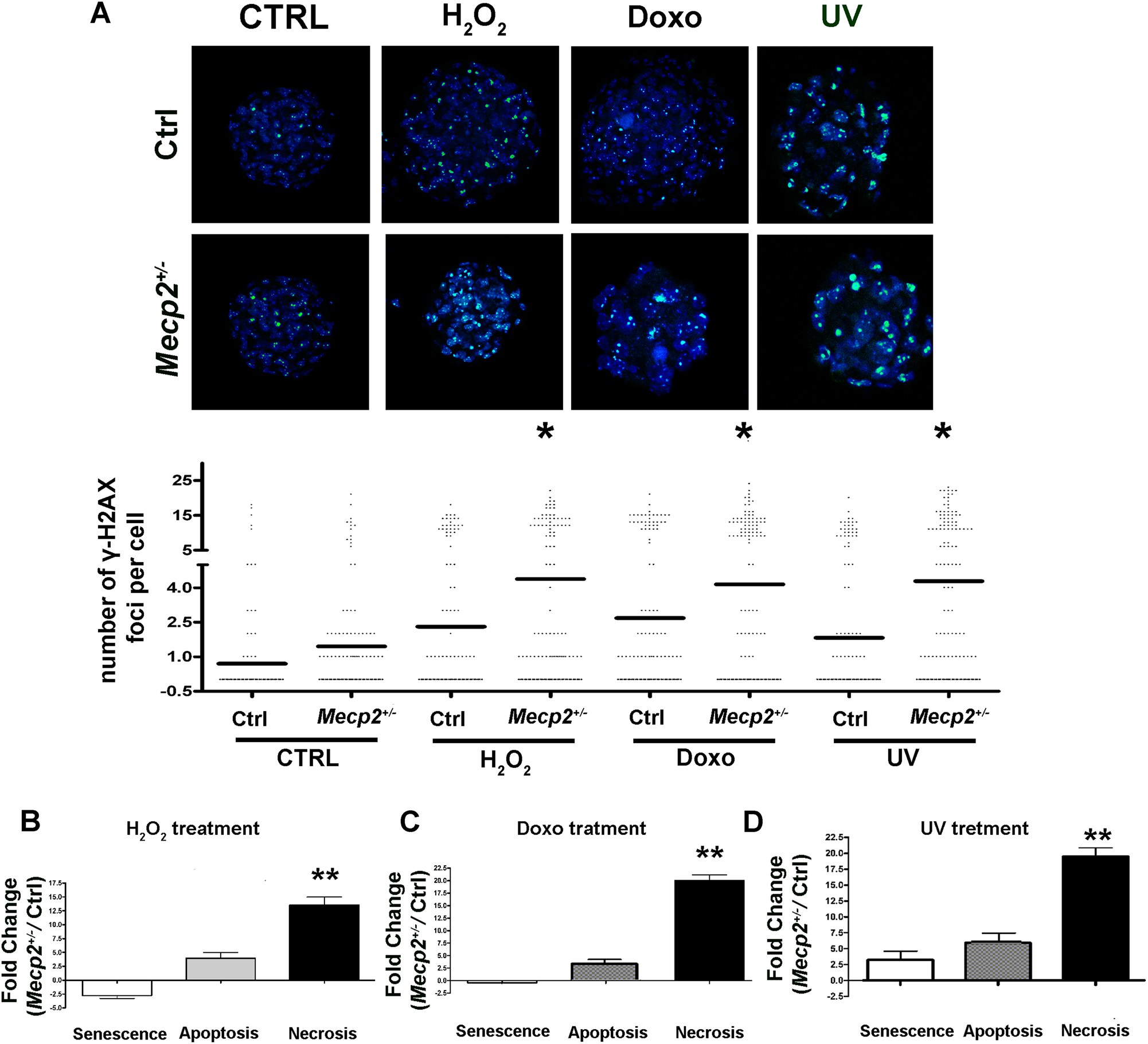
Fig. 3: DNA damage, senescence, apoptosis, and necrosis.

a Photos show the merging of cells stained with anti-H2AX (green) and DAPI (blue). Representative microscopic fields are depicted. The column scatter plot indicates the degree of H2AX phosphorylation that was determined by counting the number of γ-H2AX immunofluorescent foci per cell. The foci number was determined for 200 cells. Each dot represents a single cell. Horizontal bars indicate the mean value for each category (Mecp2+/− and control NSCs; n = 5 biological replicates; *p < 0.05). b, c, d The DNA damage levels following genotoxic treatments with hydrogen peroxide, doxorubicin, and UV irradiation, respectively. For every condition, the degree of DNA damage was determined by counting γ-H2AX foci. Changes in the level of senescence, apoptosis, and necrosis in Mepc2+/− NSCs were compared with the control cultures. The data are expressed in fold change (n = 5 biological replicates; *p < 0.05, **p < 0.01)