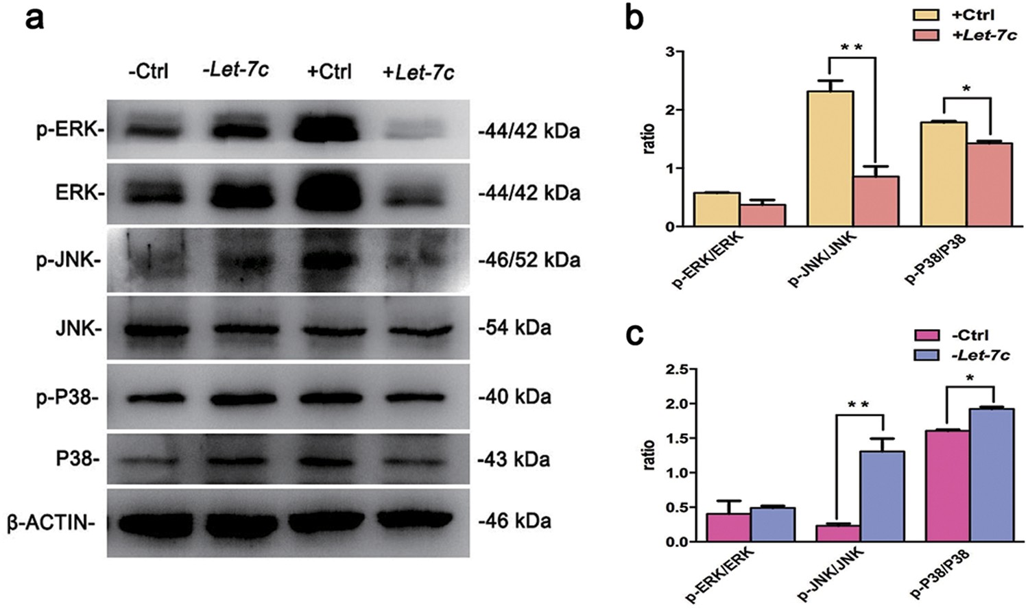
Fig. 6

Involvement of MAPK signaling pathways. a The expression of MAPK-related proteins (ERK, p-ERK, JNK, p-JNK, P38, and p-P38) was analyzed by Western blot in different groups. β-ACTIN served as the internal control. b Quantitative analysis demonstrated that the p-JNK/JNK and p-P38/P38 ratios were significantly decreased in +Let-7c DPMSCs compared to +Ctrl DPMSCs. c The p-JNK/JNK and p-P38/P38 ratios were significantly increased in −Let-7c DPMSCs compared to –Ctrl DPMSCs. Values are presented as the mean ± SD, n = 3. **P < 0.01; *P < 0.05