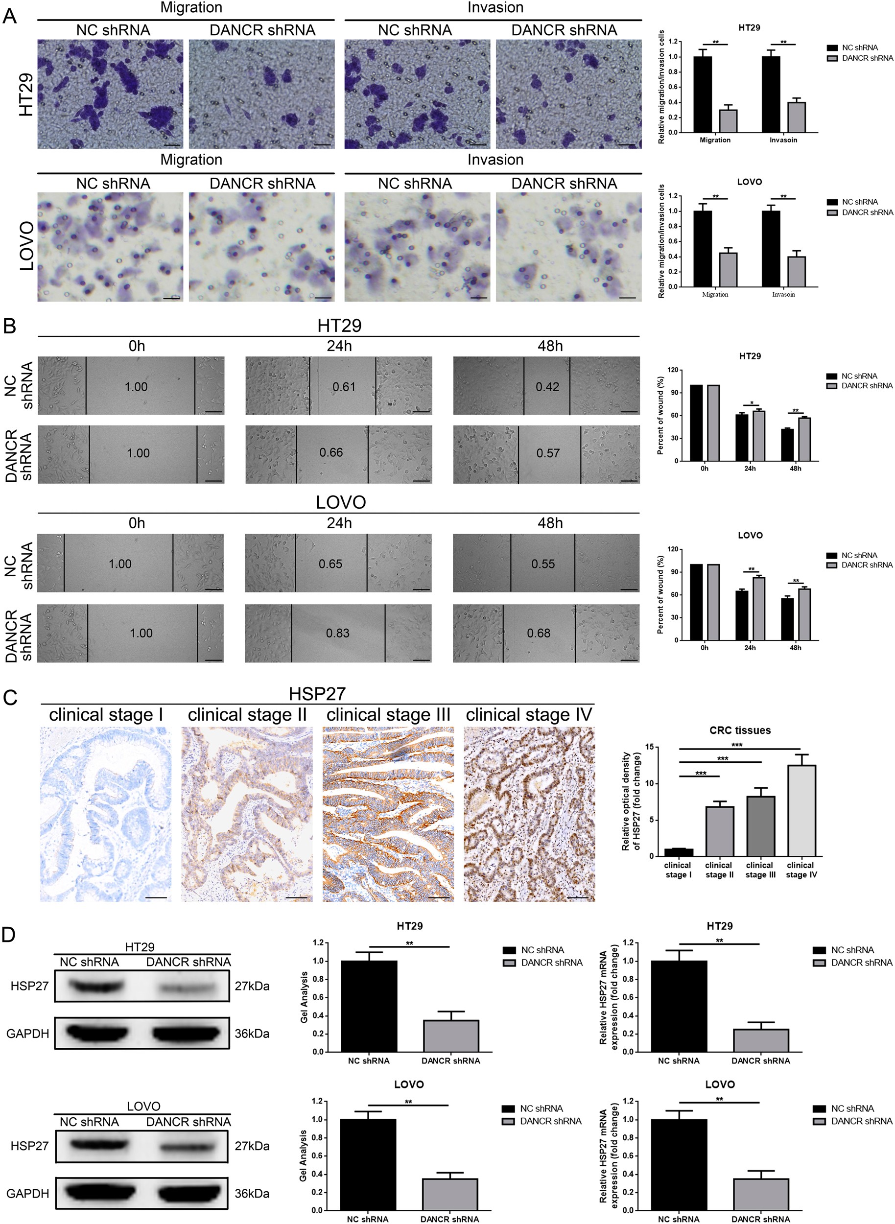
Fig. 3: Depression of DANCR inhibits metastasis and HSP27 expression in CRC cells HT29 and LOVO.

a The metastasis ability of HT29 and LOVO cells was inhibited after the depression of DANCR, as detected by Transwell assays (Scale bar=200 µm; magnification, ×20). b Depression of DANCR inhibited the metastasis ability of HT29 and LOVO cells, as detected by wound-healing assays (Scale bar=500 µm; magnification, ×4). c HSP27 was gradually elevated with progressed staging of CRC as detected by IHC. ***P < 0.001 vs. the clinical stage I group. d Depression of DANCR inhibited HSP27 expression in HT29 and LOVO cells, as detected by western blotting and qRT-PCR. **P < 0.01 vs. the NC shRNA group. The data are shown as the means ± SD from three independent experiments