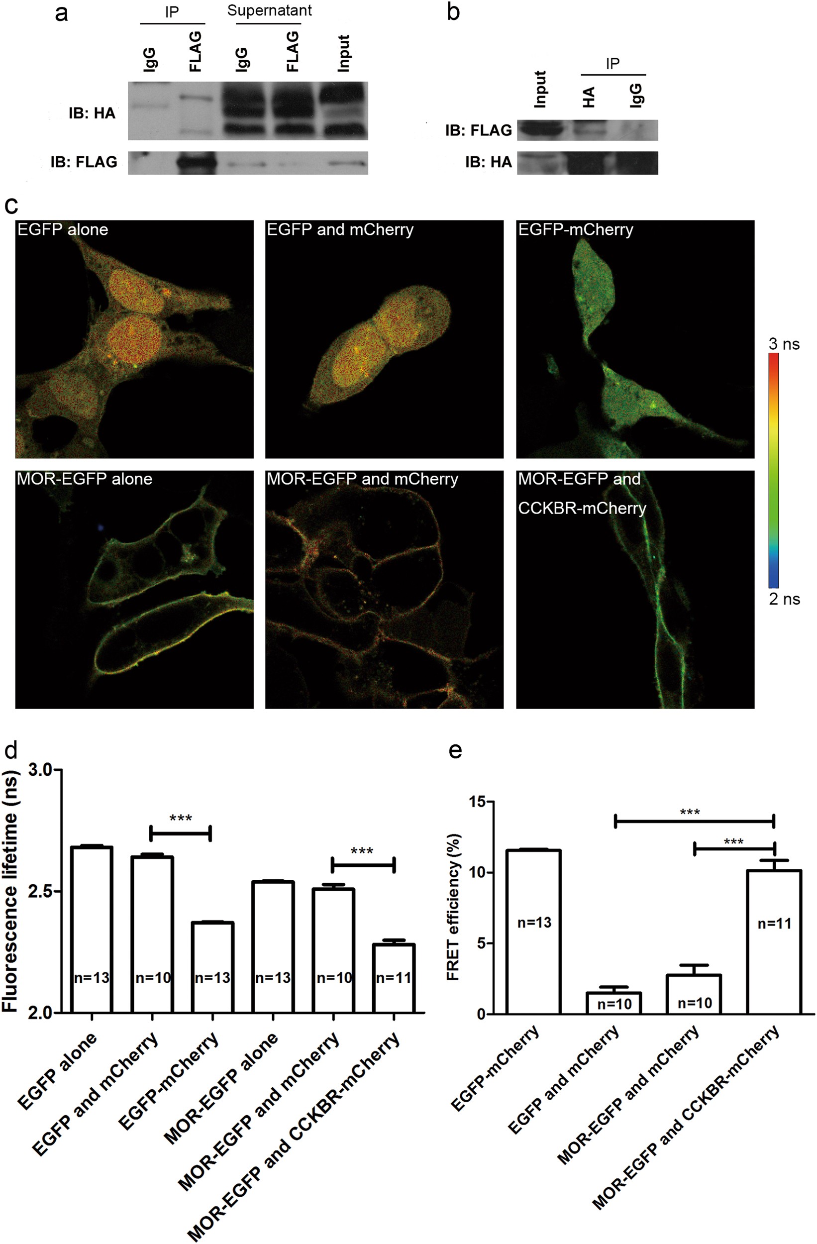
Fig. 2: Heteromerization of MOR and CCKBR in co-transfected HEK293 cells.

(a) Co-IP experiments with the anti-FLAG antibody. Compared to the IgG group, HA-MOR could be co-immunoprecipitated with FLAG-CCKBR from the lysate of HEK293 cells, stably overexpressing HA-MOR and FLAG-CCKBR. Supernatants after Co-IP reaction indicated that not all MORs form heteromers with CCKBRs. b Co-IP experiments with the anti-HA antibody. FLAG-CCKBR was also co-immunoprecipitated with HA-MOR. c FLIM image of EGFP in different co-expressing cells. Compared with the group expressing MOR-EGFP alone or the MOR-EGFP- and mCherry-co-expressing group, the lifetime of MOR-EGFP in the MOR-EGFP- and CCKBR-mCherry-co-expressing group showed blueshifting, indicating the shortened EGFP fluorescence lifetime. d Statistics of EGFP fluorescence lifetime in (c). e FRET assay results. FRET efficiency of the MOR-EGFP- and CCKBR-mCherry-co-expressing group was significantly higher than the EGFP- and mCherry-co-expressing group (negative control) or the MOR-EGFP- and mCherry-co-expressing group. The EGFP-mCherry-fusion-protein-expressing group was a positive control. ***p < 0.0001, t-test. Data are represented as the mean ± SEM