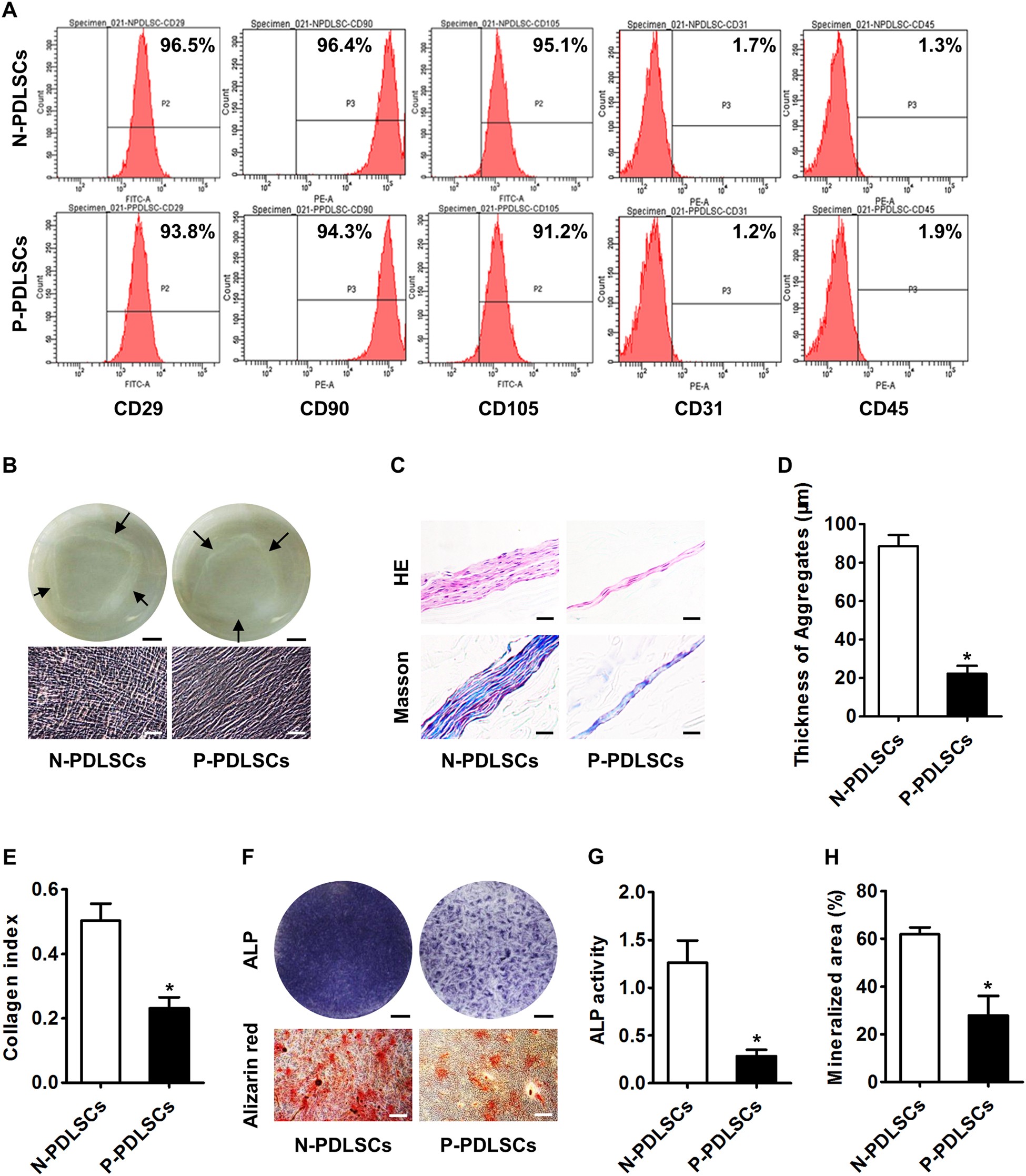
Fig. 1: Mesenchymal stem cells (MSCs) isolated from the periodontal ligaments of patients with periodontitis showed impaired capabilities of cell aggregate formation and osteogenic differentiation.

a Flow cytometric analysis of cell surface markers demonstrated successful isolation and culturing of periodontal ligament stem cells (PDLSCs) from subjects showing normal periodontal condition (N-PDLSCs) and patients with periodontitis (P-PDLSCs). b Cell aggregates formed by PDLSCs were observed photographically (top) and microscopically (bottom). Bars: 5 mm (top) and 50 μm (bottom). c–e Histological analysis of PDLSC aggregates by HE and Masson’s trichrome staining (c) showed that P-PDLSCs formed thinner aggregates (d) with less collagen deposition €. Bars: 50 μm. f Osteogenesis of PDLSC aggregates demonstrated by alkaline phosphatase (ALP) and alizarin red staining. Bars: 5 mm (top) and 50 μm (bottom). g, h P-PDLSC aggregates showed lower ALP activity (g) and weaker mineralized capability (h) in osteogenic differentiation. n = 3 per group (a) and n = 6 per group (b–h). The data represent the mean ± standard deviation (SD). *P < 0.05