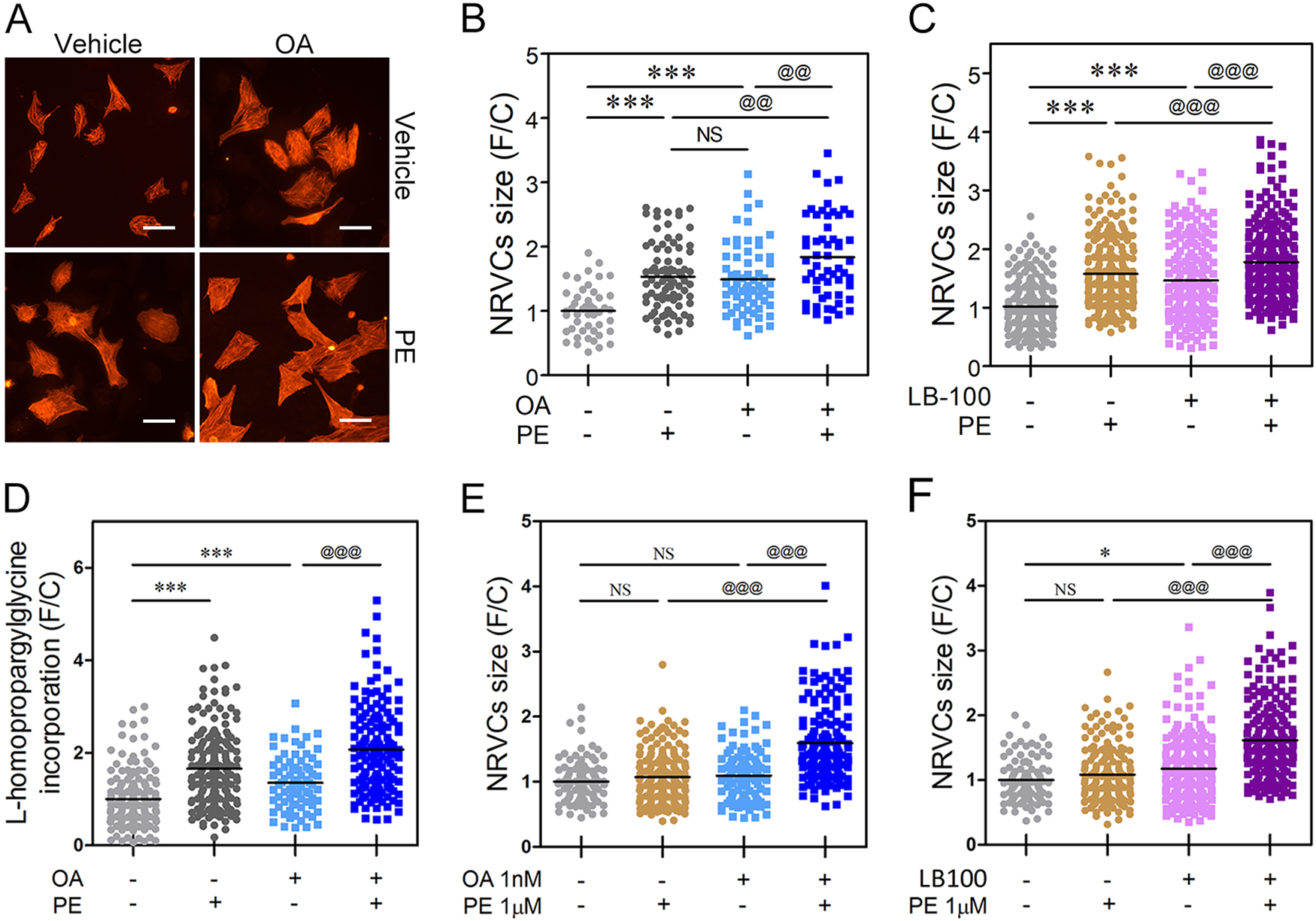
Fig. 5: PP2A inhibitor augments the hypertrophic response.
From: PP2A negatively regulates the hypertrophic response by dephosphorylating HDAC2 S394 in the heart

a–d PP2A selective inhibitors successfully induced cardiomyocyte hypertrophy. a, b OA itself significantly induced cardiomyocyte enlargement, which was further potentiated by 20 μmol/L PE. c LB-100, an alternative PP2A inhibitor, also provoked cardiomyocyte hypertrophy, and this effect was further exaggerated by 20 μmol/L PE. d Measurement of de novo protein synthesis by use of the l-homopropargylglycine (HPG) assay. The PP2A selective inhibitor, OA, induced cardiomyocyte hypertrophy, which was further potentiated by exposure to 20 μmol/L phenylephrine (PE). e, f A low dose of PE, which failed to induce hypertrophy itself, also exaggerated the PP2A inhibitor effects. OA or LB-100 provoked cardiomyocyte hypertrophy, and those effects were further exaggerated by 1 μmol/L PE, although the low dose of PE itself could not induce hypertrophy. Every dot implicates data acquired from an individual cardiomyocyte. * indicates p < 0.05. @@ means p < 0.01. *** and @@@ depict p < 0.001. NS not significant