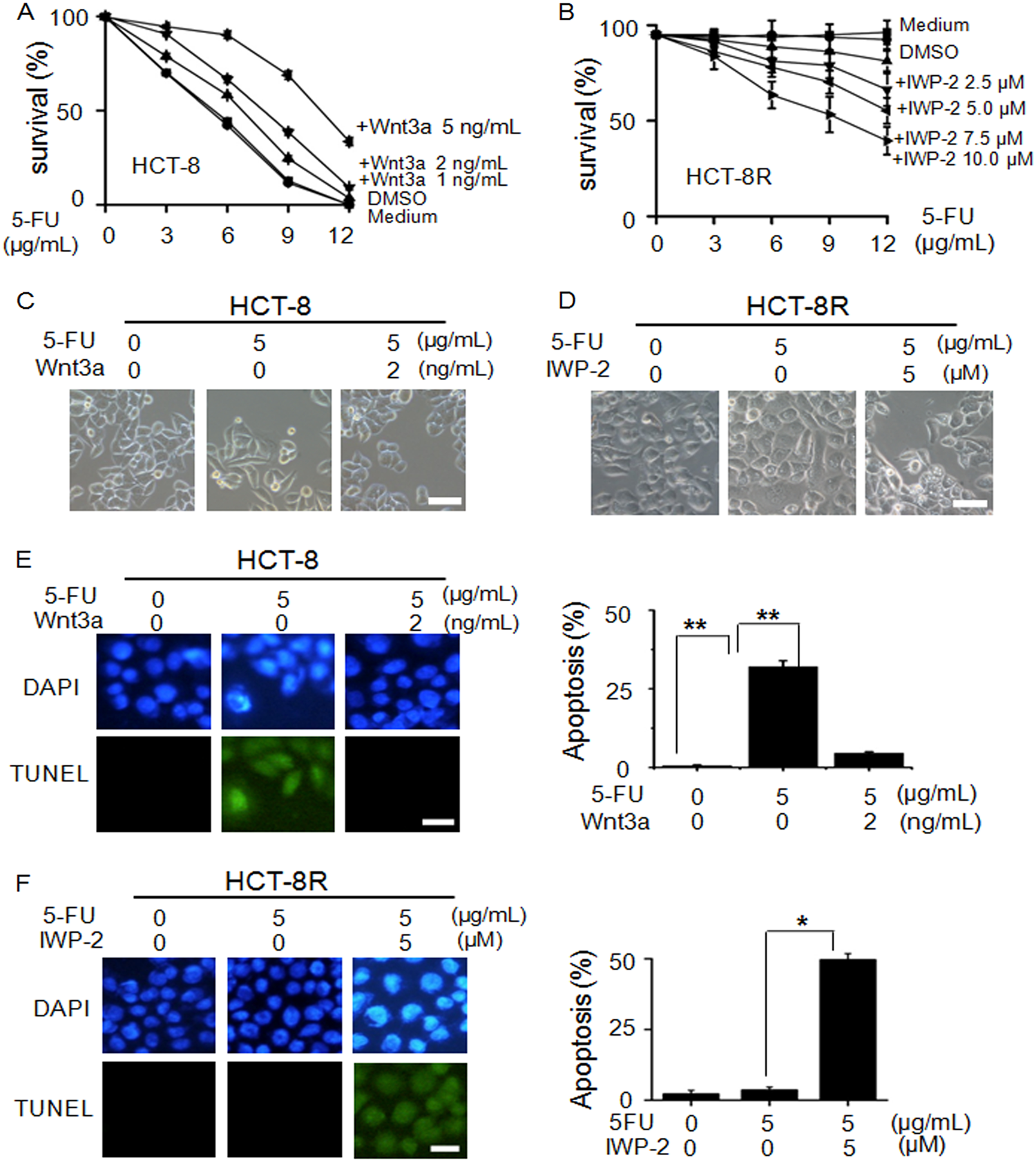
Fig. 5: Regulation of the cell survival rate by Wnt activity in HCT-8R cells.
From: Wnt pathway is involved in 5-FU drug resistance of colorectal cancer cells

a Wnt3a treatment improved the HCT-8 cell survival rate in 5-FU-containing medium. b Inhibition of the Wnt pathway decreased the cell viability of HCT-8R cells. c The cell morphology of HCT-8 cells treated with Wnt3a. Scale bar, 100 µm. d The cell morphology of HCT-8R cells treated with Wnt inhibitor. Scale bar, 100 µm. e TUNEL assay proved the enhanced resistance of Wnt3a-treated HCT-8 cells in 5 µg/mL 5-FU-contained medium. Scale bar, 20 µm. **P < 0.01. f TUNEL assay proved the apoptosis of HCT-8R cells induced by Wnt inhibitor. Scale bar, 20 μm. *P < 0.05