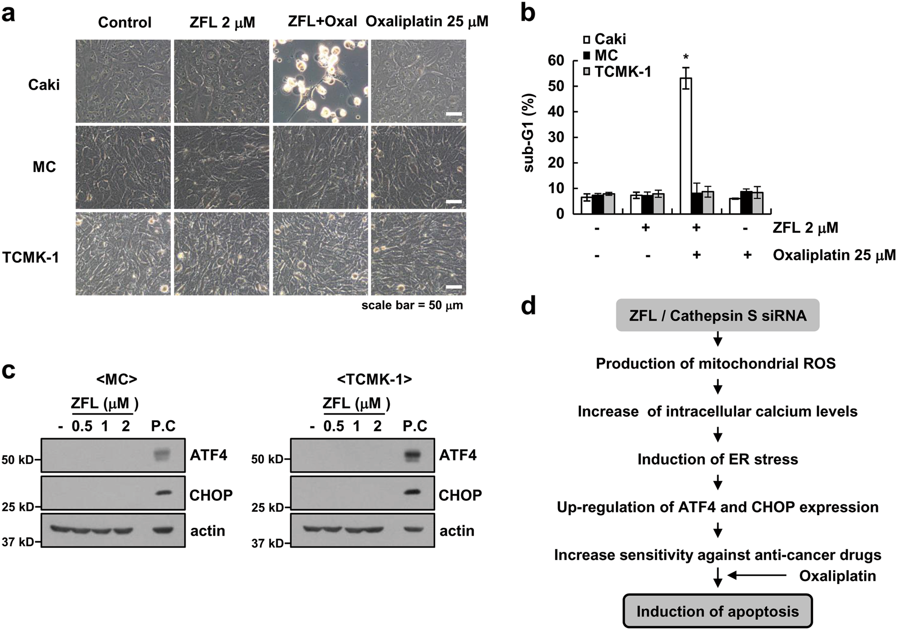
Fig. 8: Effects of ZFL on the induction of ATF4 and CHOP expression and oxaliplatin-mediated apoptosis in normal cells.

a, b Caki, mesangial, and TCMK-1 cells were treated with 25 μM oxaliplatin in the presence or absence of 2 μM ZFL for 24 h. Interference light microscopy was used to analyze the cellular morphology (a), and flow cytometry was used to measure the sub-G1 fraction (b). c Mesangial cells and TCMK-1 cells were treated with 0.5, 1, 2 μM ZFL for 8 h (p.c. positive control; ZFL for 8 h in Caki cell). Western blotting was used to detect the protein levels of ATF4, CHOP, and actin. d Proposed mechanism for the oxaliplatin-induced apoptosis by ZFL and the down-regulation of cathepsin S. The values in (b) represent the mean ± SD of three independent samples; *p < 0.01 compared to the control