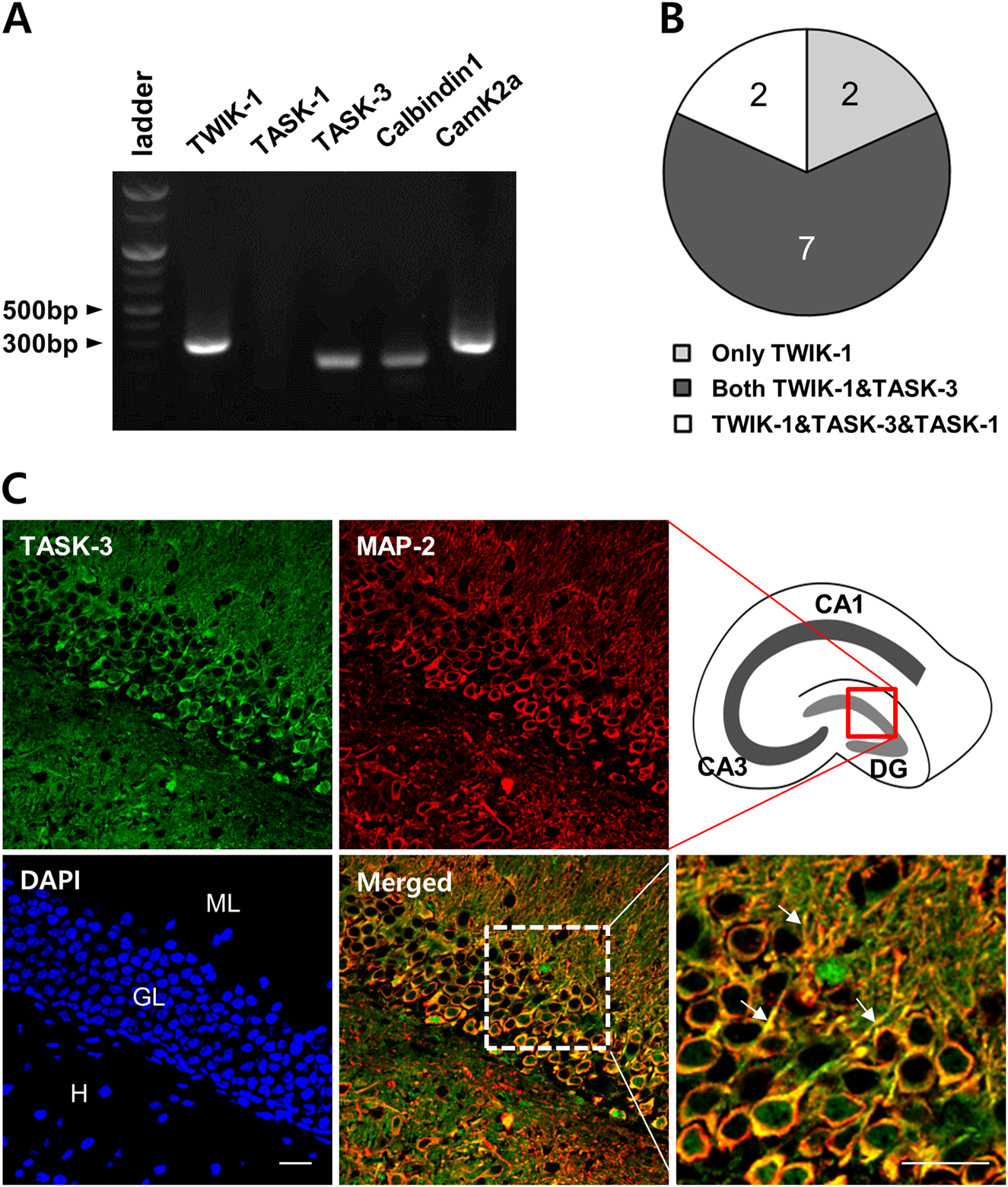
Fig. 1: TWIK-1 and TASK-3 are coexpressed in mouse hippocampal DGGCs.

a Representative electrophoresis image of single-cell RT-PCR showing the expression of TWIK-1, TASK-1, TASK-3, Camk2α, and Calbindin1 in single DGGC. b A pie chart showing proportion of TWIK-1, TASK-1, and TASK-3 expression in the DGGCs. c Representative fluorescence images of the dual immunostaining of TASK-3 (green) and MAP-2 (red), with DAPI staining of the nuclei (blue) of dentate gyrus granule cells in the mouse hippocampus. The images show that TASK-3 was highly expressed in the dentate granular cell layer. The merged image demonstrates that TASK-3 was co-localized with MAP-2-positive proximal dendrites of granular cells (Magnified image, arrows). Scale bar, 20 μm. ML molecular layer, GL granule layer, H hilus, CA1 cornu ammonis 1, CA3 cornu ammonis 3, DG dentate gyrus