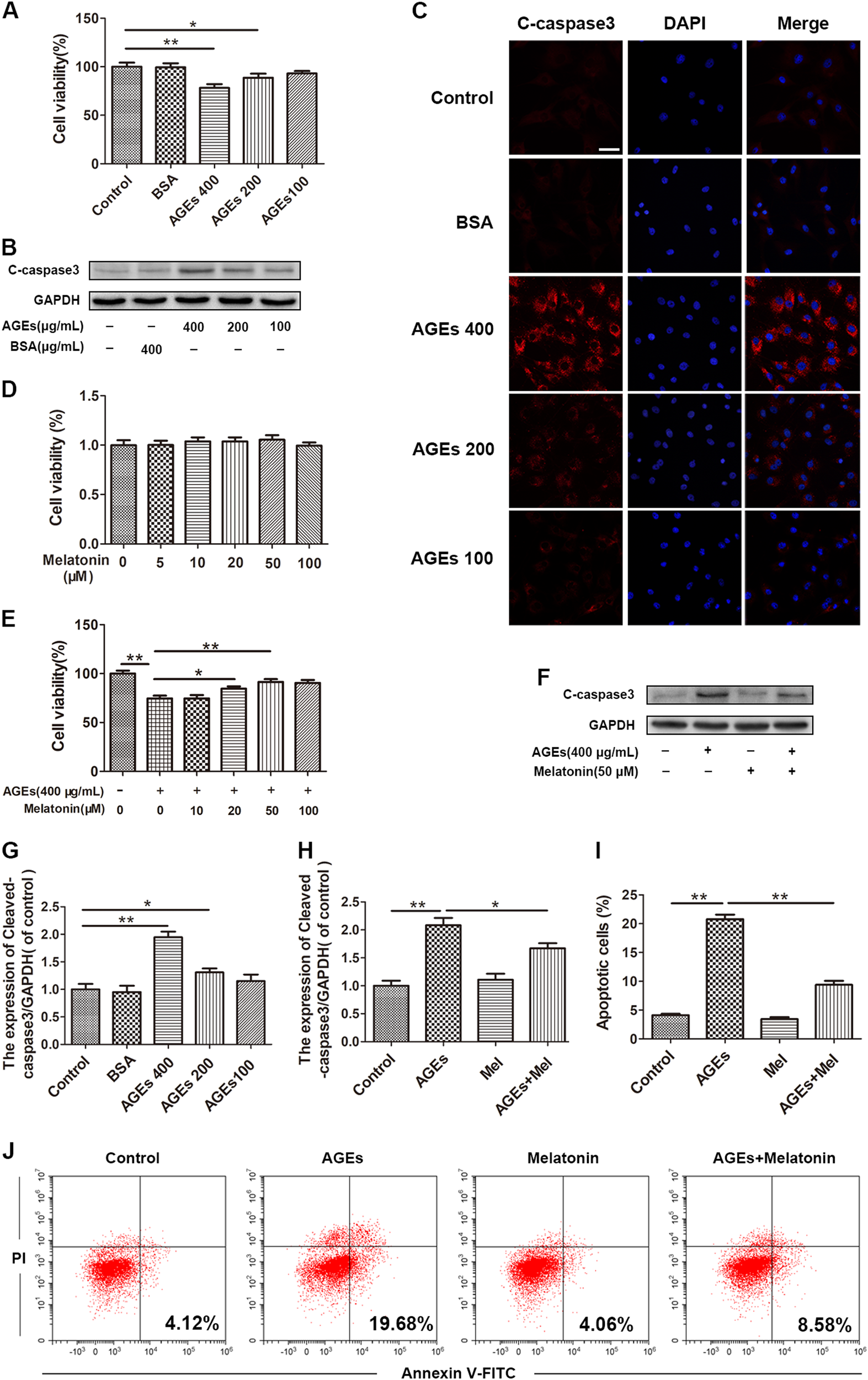
Fig. 1: Melatonin treatment decreases AGE-induced apoptosis in EPCs.

a Cell Counting Kit-8 results of EPCs treated with BSA and different concentrations of AGEs for 24 h. b–c, g Immunofluorescence and Western blot analysis of the protein expression levels of cleaved caspase-3 in treated EPCs. Scale bar, 25 μm. d Cell Counting Kit-8 results of EPCs treated with different concentrations of melatonin for 24 h. e Cell Counting Kit-8 results of melatonin-pre-treated EPCs induced by AGEs. f, h Protein content of cleaved caspase-3 in EPCs treated with AGEs and melatonin. i, j Apoptosis was detected using the annexin V-FITC/PI kit. Typical images of apoptosis of different groups are shown, as measured by the CytExpert software. Data are presented as the mean ± SEM. Significant differences between the treatment and control groups are indicated as **P < 0.01 or *P < 0.05. n = 3