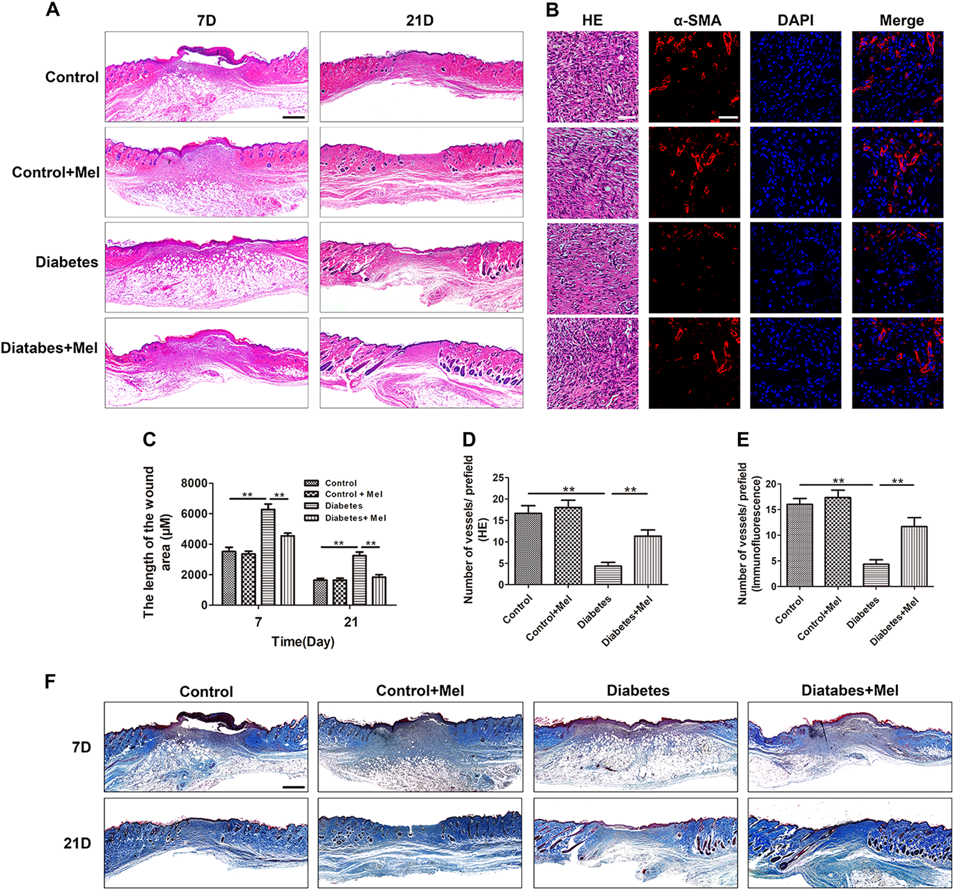
Fig. 7: Melatonin promotes wound healing.

a Hematoxylin and eosin (H&E)-stained images of wound healing in different treatment groups on days 7 and 21. Scale bar, 1000 μm. b, c New blood vessels were observed by α-SMA and H&E staining in enlarged images on day 7. Scale bar, 1000 μm. d Wound lengths in different treatment groups on days 7 and 21. e, f Quantitative analysis of the number of vessels per field on day 7 in H&E-stained and α-SMA-stained enlarged images. Scale bar, 100 μm. g Masson’s trichrome staining of wound healing in different treatment groups on days 7 and 21. Scale bar, 1000 μm. Data are presented as the mean ± SEM. Significant differences between the treatment and control groups are indicated as **P < 0.01