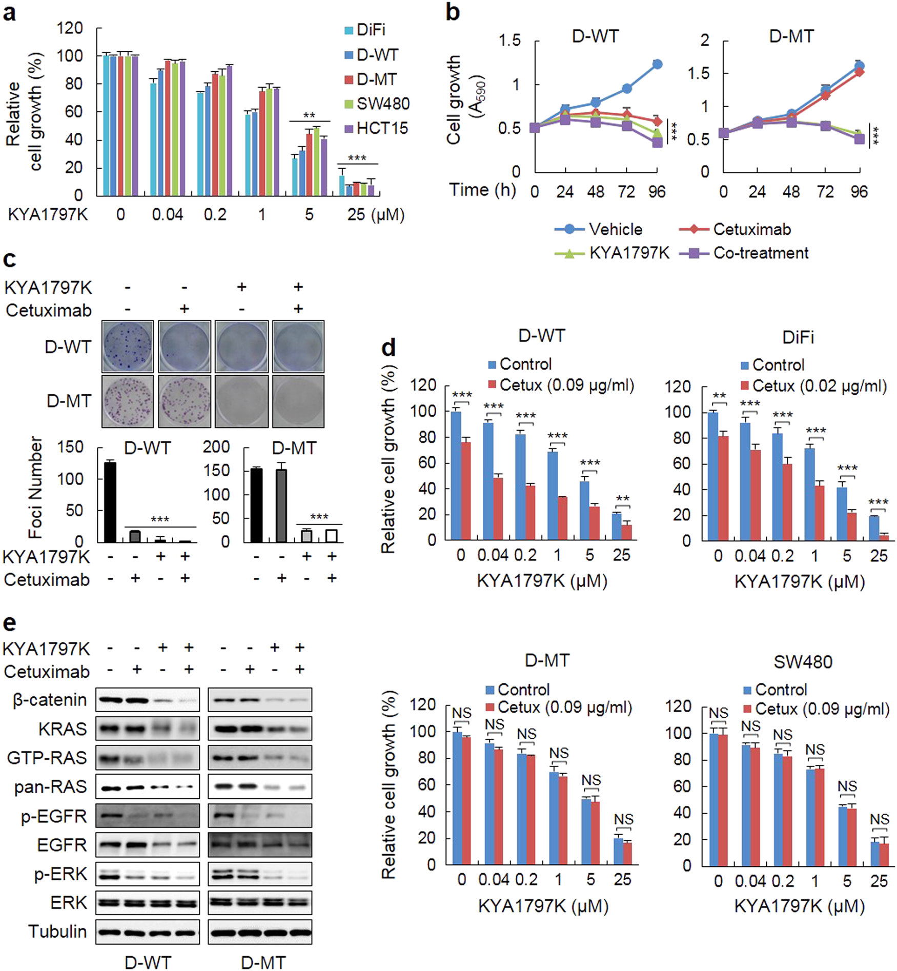
Fig. 3: KYA1797K overcomes the resistance to cetuximab attributed to KRAS mutations on the growth and transformation of CRC cells.

a MTT assays were performed to determine the effects of KYA1797K on the growth of various CRC cells treated with the indicated doses of KYA1797K for 96 h. b, c The D-WT or D-MT cells were treated with vehicle, 25 µM KYA1797K, 5 µg/mL cetuximab, or were co-treated with both for the indicated time periods. The growth and transformation of the D-WT or D-MT cells were monitored by MTT (b) and foci formation (c) assays, respectively. d MTT assays were performed to determine the combined effect of KYA1797K and cetuximab in D-WT, DiFi, D-MT, and SW480 cells co-treated with the indicated doses of KYA1797K and cetuximab for 96 h. e IB analysis of D-WT or D-MT cells treated under the indicated conditions for 24 h. Glutathione-S-transferase (GST)-Raf-1 RAS-binding domain (RBD) pull-down assays were performed to detect active RAS (GTP-RAS). The data are presented as the mean ± SD (n = 3). Two-sided Student’s t-test, **P<0.005, and ***P<0.001. NS not significant