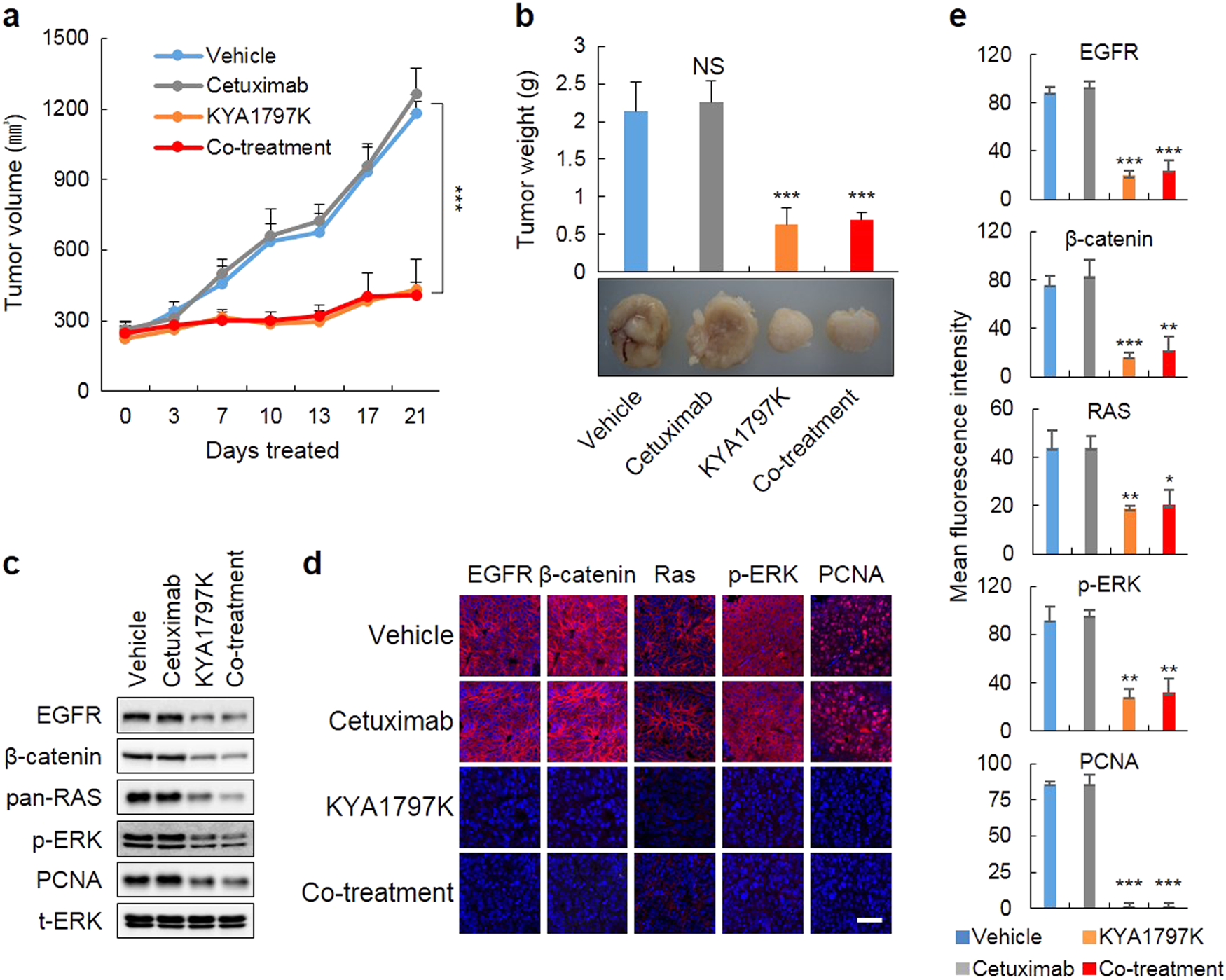
Fig. 4: KYA1797K overcomes the resistance to cetuximab attributed to KRAS mutations on tumor xenograft growth.

a D-MT cells were subcutaneously injected into nude mice with the subsequent intraperitoneal (i.p.) injection of vehicle, 20 mg/kg KYA1797K, 1 mg/mouse cetuximab, or a combination of KYA1797K (20 mg/kg) and cetuximab (1 mg/mouse) for 21 days. The tumor volumes were measured every 3 days. b The measurement of tumor weights (b, upper panel) and the visualization of tumor images (b, lower panel) were performed at the time of killing. c WCLs prepared from the tumor tissues were subjected to IB analysis. d IHC analysis of the tissue sections incubated with the indicated antibodies and then counterstained with 4′,6-diamidino-2-phenylindole (DAPI). Scale bar, 50 µm. e The levels of the proteins were measured by the mean fluorescence intensity. The data are presented as the mean ± SD (n = 5). Two-sided Student’s t-test, *P<0.05, **P<0.005, and ***P<0.001. NS not significant