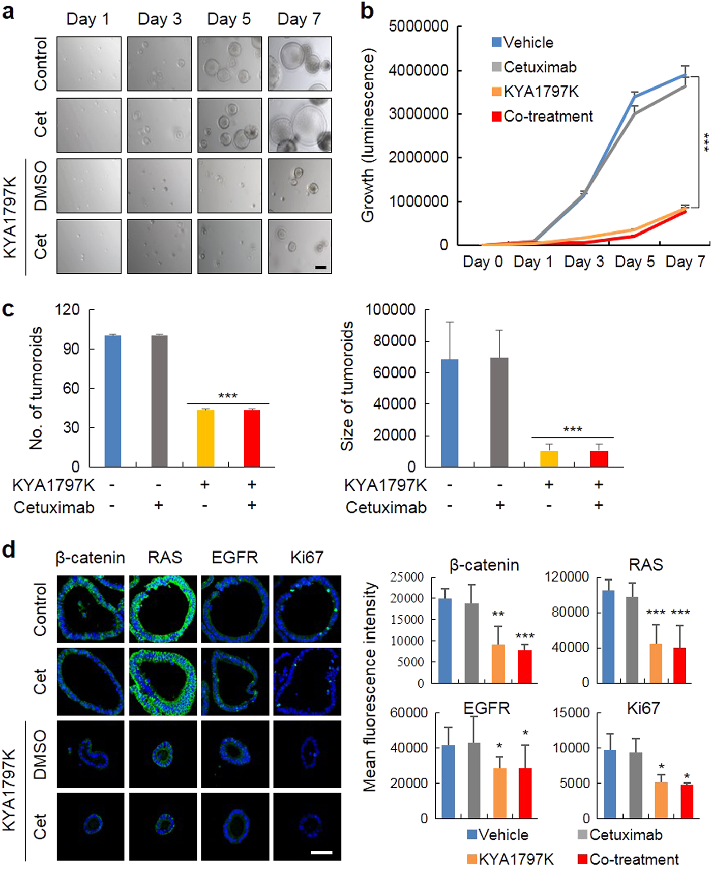
Fig. 5: The effectiveness of KYA1797K on the formation and growth of tumor organoids from the small intestine of ApcMin/+/KrasG12DLA2 mice.

The tumor organoids from the small intestine of ApcMin/+/KrasG12DLA2 mice were cultured as described in the materials and methods section. The tumor organoids were cultured and treated under the indicated conditions for 7 days. a, b The images of the tumor organoids were visualized (a, scale bar, 200 µm), and the growth of the tumor organoids was measured by a cell titer assay (b). c The numbers (left) and sizes (right) of the tumor organoids were quantified. d Immunocytochemical (ICC) analysis of β-catenin, pan-RAS, EGFR, and Ki67 in the tumor organoids treated under the indicated conditions for 7 days. The tumor organoids were immobilized, immunostained with each antibody, and counterstained with DAPI (d, left panel). Scale bar, 50 µm. The levels of these proteins were measured by the mean fluorescence intensity (d, right panel). The data are presented as the mean ± SD (n = 3). Two-sided Student’s t-test, *P<0.05, **P<0.005, and ***P<0.001