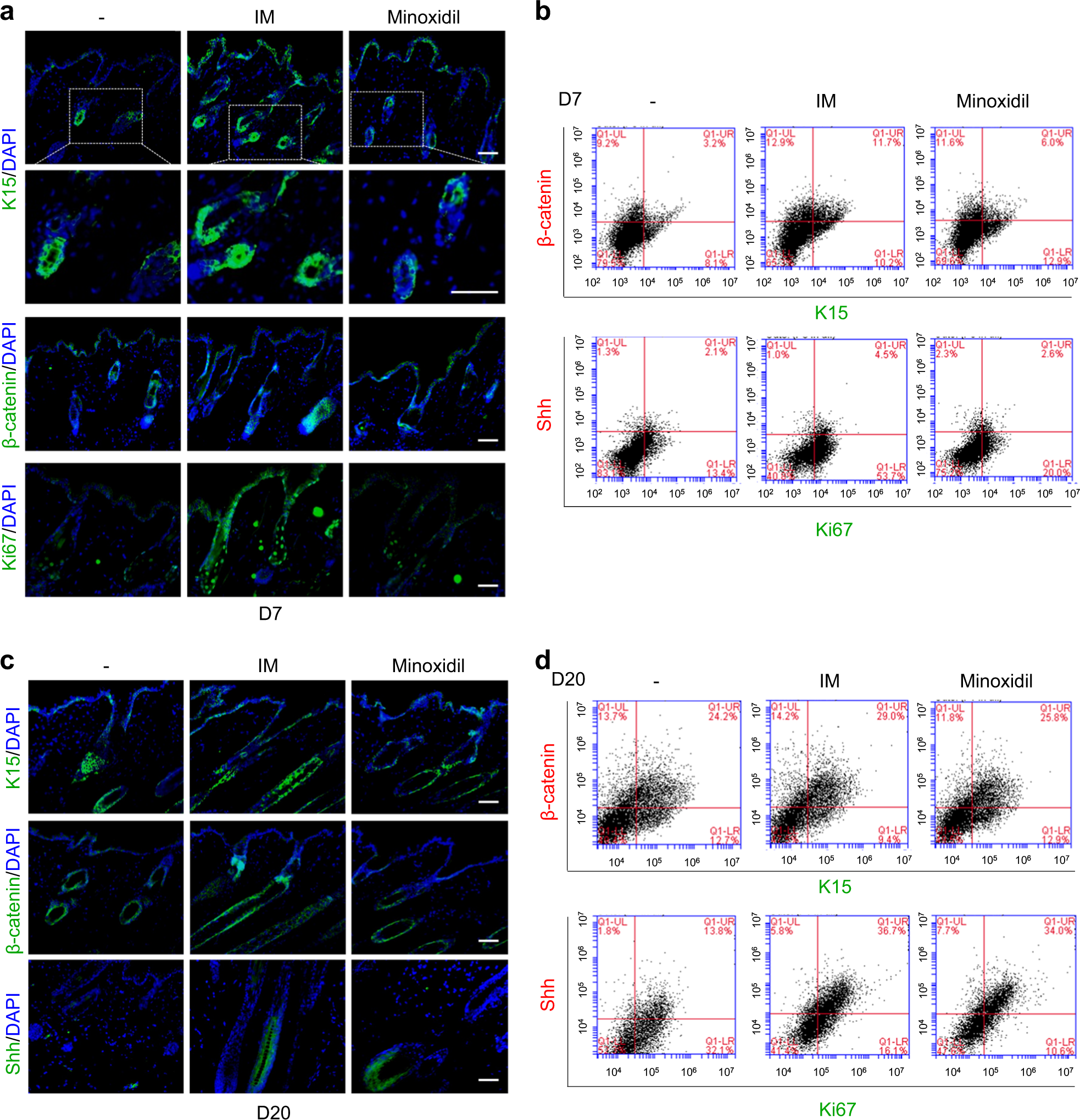
Fig. 5: IM promotes the expression of hair follicle cycling-related markers.

a Immunohistochemistry of K15, β-catenin, and Ki67 in each treated mouse skin on day 7. Enlarged images of K15 in the top panels (dotted line) are shown in the second panels. b FACS analysis of K15/β-catenin and Ki67/Shh in single cells of each treated mouse skin on day 7. c Immunohistochemistry of K15, β-catenin, and Shh in each treated mouse skin on day 20. d FACS analysis of K15/β-catenin and Ki67/Shh in single cells of each treated mouse skin on day 20. DAPI staining was used to identify the nuclei (blue). Scale bar = 50 μm