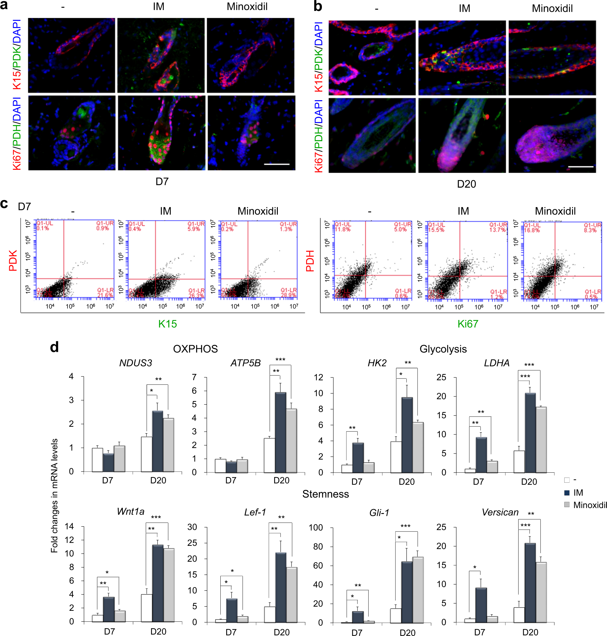
Fig. 6: IM stimulates the expression of stem cell metabolism-related and hair follicle regeneration-related genes during the early phases of hair regrowth.

Immunohistochemistry of K15, PDK, Ki67, and PDH in each treated mouse skin on a day 7 and b day 20. DAPI staining was used to identify the nuclei (blue). Scale bar = 50 μm. c FACS analysis of K15/PDK and Ki67/PDH in single cells of each treated mouse skin on day 7. d Expression of the indicated gene in each treated mouse was quantified by real-time PCR analysis on days 7 and 20 after depilation. β-Actin expression was used as an internal control. *p < 0.05; **p < 0.01; ***p < 0.001 (Student’s t-test)