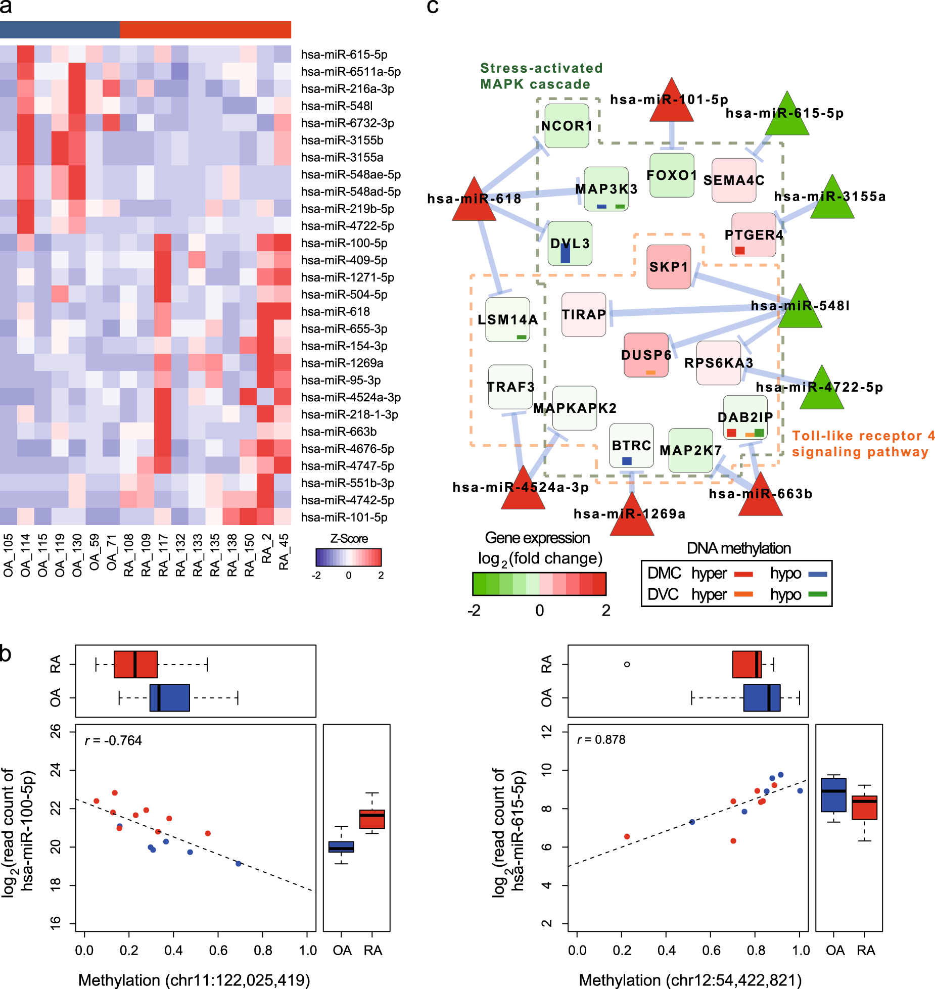
Fig. 5: Identification of differentially expressed miRNAs between RA and OA.
From: Epigenetic analysis in rheumatoid arthritis synoviocytes

a A heatmap with miRNAs identified as differentially expressed. Raw counts of the miRNAs were transformed into Z-scores and color scaled. b Scatterplots describe methylation in the single CpGs and miRNAs expression in individual samples. Box plots show methylation (top) and miRNA expression in each disease (right). c A subnetwork of microRNA–mRNA pairs. Colors in circles represent gene expression levels in RA relative to OA. Red is upregulated and green is downregulated. Blue arrows average negative correlations. Inner bar plots represent the number of DMCs or DVCs in certain genes. DMCs are colored red (hypermethylated) and blue (hypomethylated), while DVCs are colored orange (hypervariable) and green (hypovariable)