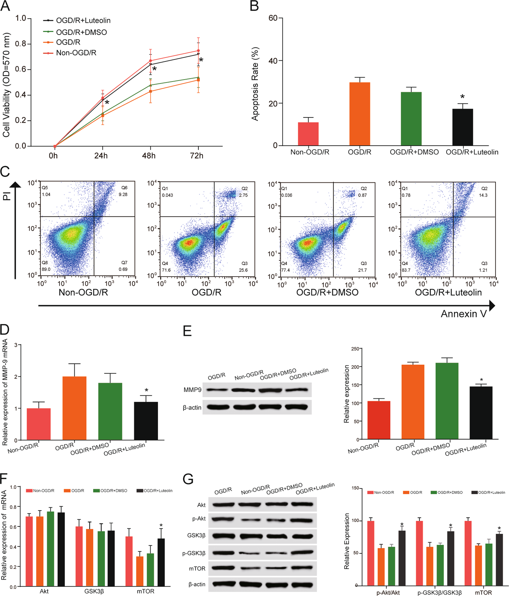
Fig. 3: Effect of luteolin on HBMECs.

a The proliferation of HBMECs was assessed in the MTT experiment. The results showed that OGD/R can inhibit their proliferation, while luteolin treatment can promote their proliferation. b, c The apoptosis of HBMECs was assessed by flow cytometry, and the results showed that OGD/R can enhance apoptosis, while apoptosis was downregulated upon luteolin treatment. *P < 0.05, compared with the same time-point in the OGD/R group. d The mRNA of MMP9 was detected by qRT-PCR, and the results showed that luteolin enhances the mRNA of MMP9. *P < 0.05, compared with the OGD/R group. e The protein levels of MMP9 could be suppressed by luteolin. *P < 0.05, compared with the same time-point in the OGD/R group. f The expression levels of PI3K/Akt signaling pathway mRNAs were upregulated and activated by luteolin. *P < 0.05, compared with the same time-point in the OGD/R group. g The protein levels of the PI3K/Akt signaling pathway proteins were upregulated and activated by luteolin. *P < 0.05, compared with the same time-point in the OGD/R group