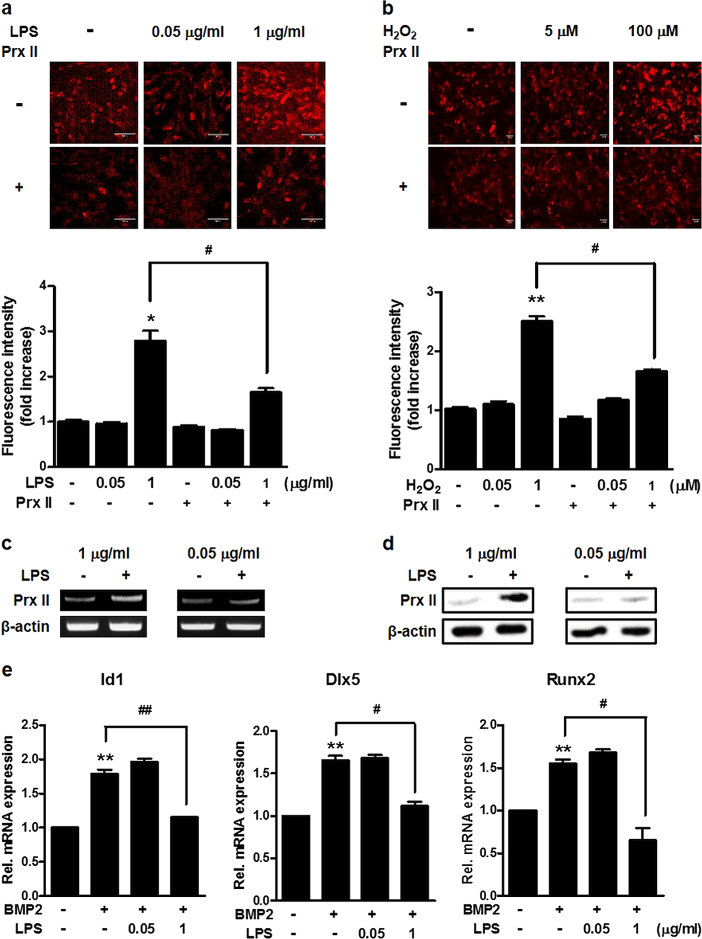
Fig. 1: Effect of LPS on the concentration of osteoblast differentiation and Prx II expression.

a Cells were treated with 0.05 or 1 μg/ml LPS for 30 min and DCF-DA staining was performed. Scale bar, 100 μm. The staining image is shown in the upper panel. The relative fluorescence intensity is shown in the lower panel. *p < 0.05 compared with the untreated control. #p < 0.05 compared with the indicated group. b Cells were treated with 5 or 100 μM H2O2 for 30 min and DCF-DA staining was performed. Scale bar, 100 μm. The staining image is shown in the upper panel. The relative fluorescence intensity is shown in the lower panel. **p < 0.01 compared with the untreated control. #p < 0.05 compared with the indicated group. c RT-PCR was performed using the total RNA isolated from cells treated with 1 or 0.05 μg/ml LPS for 1 day as the template. d Cells were treated with 1 or 0.05 μg/ml LPS for 1 day and Western blot assays were performed. e Real-time PCR was performed using total RNA isolated from C3H10T1/2 cells treated with 0.25 μg/ml BMP2, 0.05, and/or 1 μg/ml LPS for 2 days as the template. **p < 0.01 compared with the untreated control. #p < 0.05, ##p < 0.01 compared with the indicated group. Data are presented as the mean ± SEM of three individual experiments