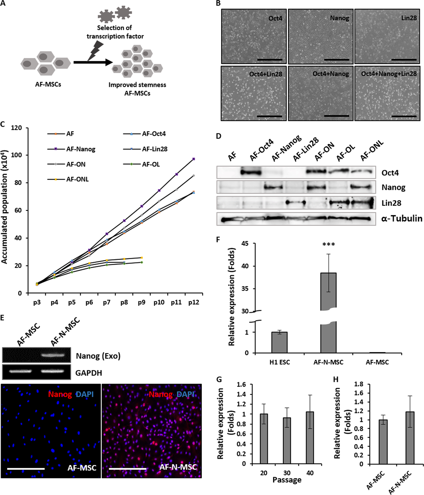
Fig. 1: Forced expression of pluripotency-related transcription factors in amniotic fluid–derived mesenchymal stem cells (AF-MSCs).

a Schematic of the process for selecting a key transcription factor to promote stemness of AF-MSCs. b Morphological changes and c growth rate of AF-MSCs infected with retroviral vectors encoding Oct4, Nanog, and Lin28, alone or in combination. Scale bar, 1 mm. d Expression of transcription factors, alone or in combination, as determined by western blotting. e Overexpression of exogenous Nanog in AF-MSCs, detected by reverse transcriptase–polymerase chain reaction (RT-PCR) and immunofluorescence. Scale bar, 1 mm. f Nanog expression in H1 embryonic stem cells, AF-MSCs overexpressing Nanog (AF-N-MSCs), and AF-MSCs. g Expression of Nanog in AF-N (infected at 10 passages) over 40 passages. h Expression of endogenous Nanog in AF-N-MSCs, detected by quantitative real-time RT-PCR. Data are represented as the mean ± SD (n = 3). ***p < 0.001