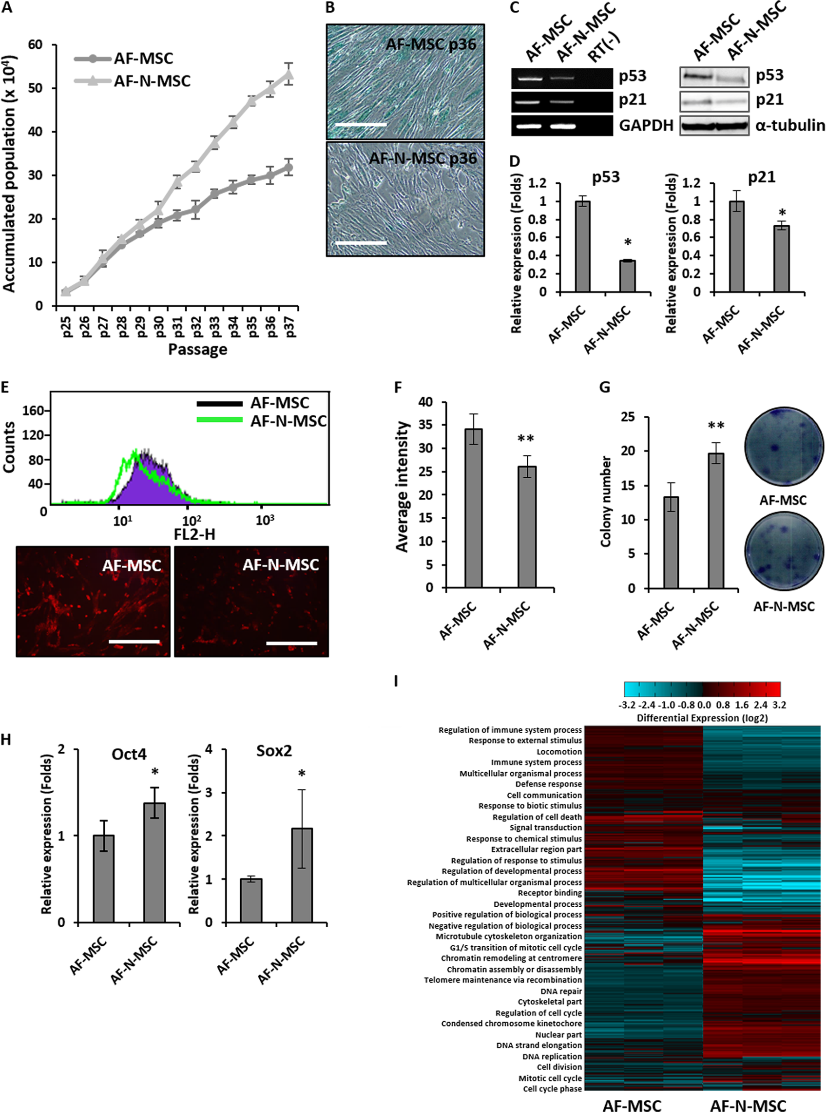
Fig. 2: Promotion of amniotic fluid–derived mesenchymal stem cell (AF-MSC) stemness by Nanog overexpression.

a Growth rate of AF-MSCs overexpressing Nanog (AF-N-MSCs). Non-modified AF-MSCs served as a control (AF-MSCs). b β-Gal staining of AF- and AF-N-MSCs in passage 36. Scale bar, 200 µm. c mRNA (left) and protein expression (right) of senescence-related genes in AF- and AF-N-MSCs. d Quantification of p53 and p21 expression by quantitative real-time reverse transcriptase–polymerase chain reaction (qRT-PCR). e Fluorescence-activated cell sorting analysis and DHE staining to detect reactive oxygen species (ROS) accumulation in AF- and AF-N-MSCs. Scale bar, 1 mm. f Quantification of fluorescence intensity for ROS accumulation. g Colony-forming unit fibroblast analysis for evaluation of AF- and AF-N-MSC stemness. h Changes in endogenous expression of the pluripotency-related transcription factors (Oct4 and Sox2) in AF-MSCs upon Nanog overexpression. Expression levels were measured by RT-PCR and qRT-PCR. i Hierarchical clustering analysis of gene expression in AF- and AF-N-MSCs. Data are represented as the mean ± SD (n = 3). *p < 0.05; **p < 0.01