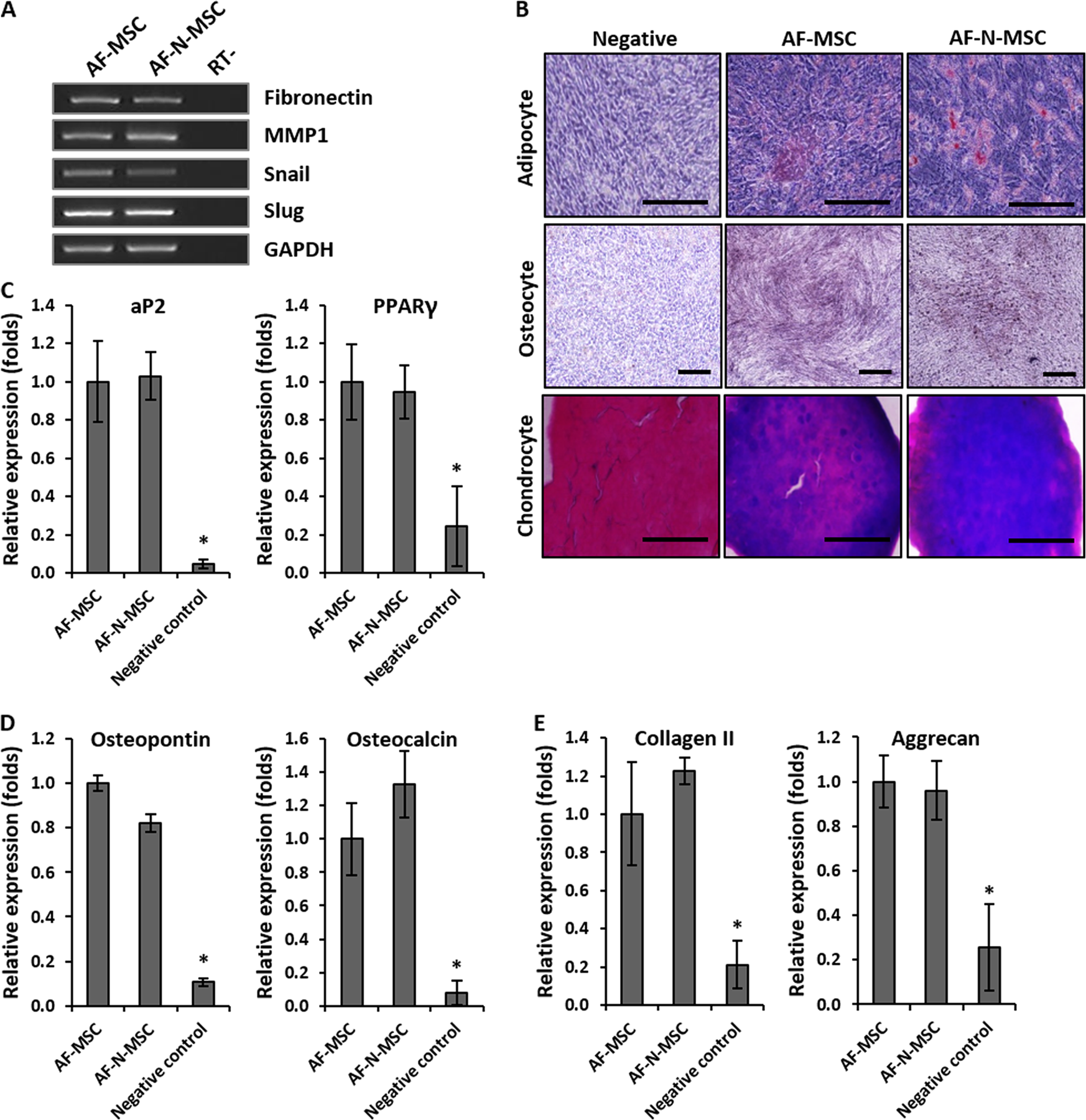
Fig. 3: Retention of the mesenchymal stem cell (MSC) phenotype of amniotic fluid–derived MSCs (AF-MSCs).

a Expression of mesenchymal lineage markers (fibronectin, MMP1, Snail, Slug) in AF- and AF-MSCs overexpressing Nanog (AF-N-MSCs). b Adipogenic, osteogenic, and chondrogenic differentiation of AF-N-MSCs at passage 20, evaluated by Oil Red O, von Kossa staining, and Alcian Blue staining, respectively. Scale bar, 200 µm. c mRNA expression analysis of adipogenic differentiation (aP2, PPARγ). d mRNA expression analysis of osteogenic differentiation (Osteopontin, Osteocalcin). e mRNA expression analysis of chondrogenic differentiation (Collagen II, Aggrecan). Data are represented as the mean ± SD (n = 3). *p < 0.05