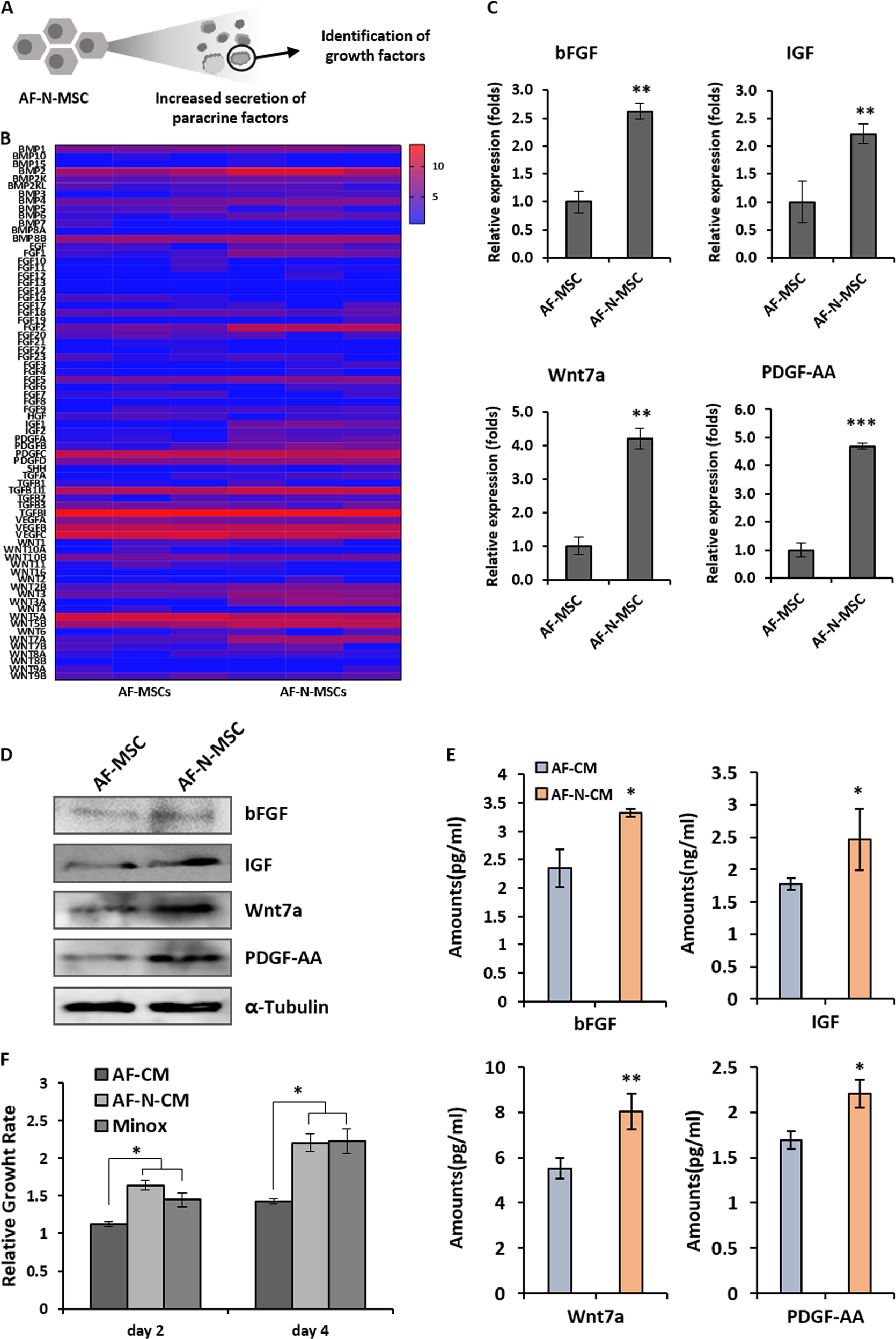
Fig. 4: Increased expression of paracrine factors related to hair regeneration and growth in amniotic fluid–derived mesenchymal stem cells overexpressing Nanog (AF-N-MSCs).

a Schematic describing the identification of the main paracrine factors from AF-N-MSCs. b Comparison of cytokine expression between AF-MSCs and AF-N-MSCs. c Relative mRNA expression levels of hair growth–related markers (bFGF, IGF, Wnt7a, PDGF-AA) in AF- and AF-N-MSCs. d Protein expression of the paracrine factors related to hair growth in AF- and AF-N-MSCs, as determined by western blot. e Cytokines related to hair growth secreted from AF- and AF-N-MSCs. Cytokine concentration was measured by enzyme-linked immunosorbent assays. f Paracrine effect of AF-N-MSC–derived conditioned media (AF-N-CM) on the growth of hair follicle dermal papilla cells. Minoxidil (1 µM) served as a positive control. Data are represented as the mean ± SD (n = 3). *p < 0.05; **p < 0.01; ***p < 0.001