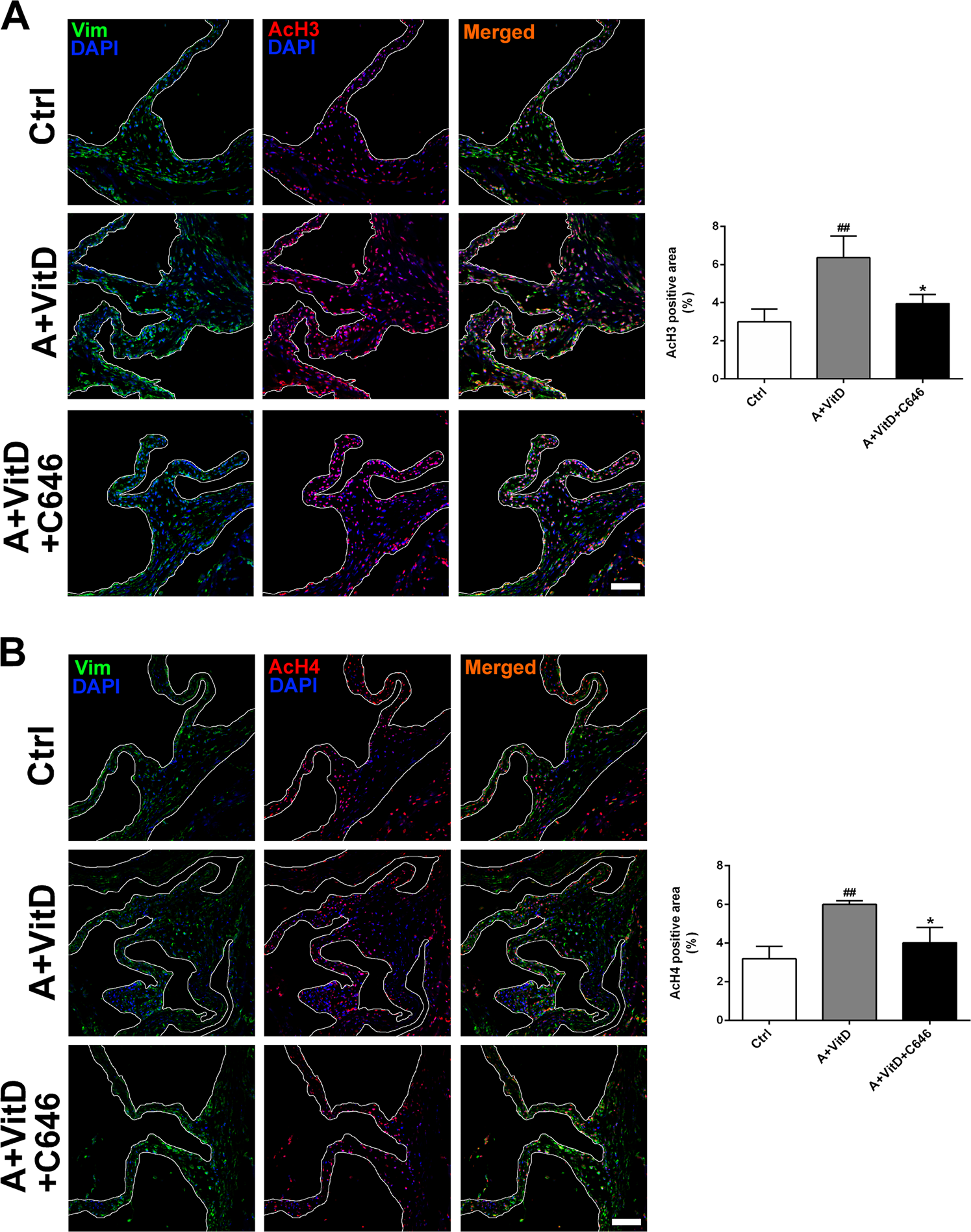
Fig. 8: The effect of HAT inhibition on histone acetylation.
From: Inhibition of acetylation of histones 3 and 4 attenuates aortic valve calcification

a Representative images of immunofluorescence staining of mouse aortic valves for AcH3. b Representative images of immunofluorescence staining of mouse aortic valves for AcH4 (scale bar = 50 μm; n = 3 for each group; ##p < 0.01 compared with control; *p < 0.05 compared with adenine+vitamin D)