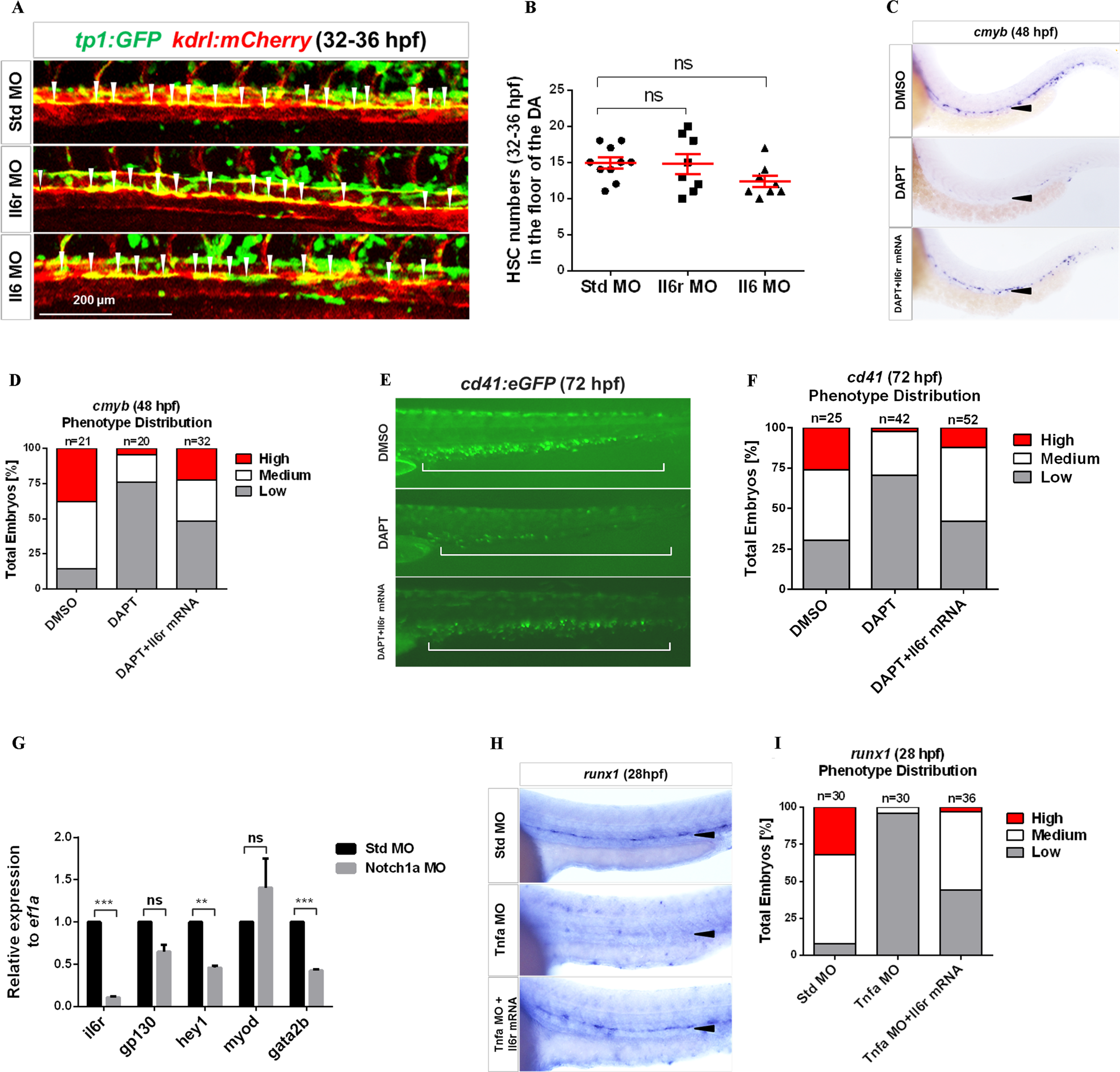
Fig. 4: Il6r acts downstream of Notch signaling in HSC development.
From: Interleukin-6 signaling regulates hematopoietic stem cell emergence

a Confocal tracking of HSC numbers from individual tp1:eGFP; kdrl:mCherry double-transgenic embryos injected with Std, Il6r, and Il6 MOs at 32–36 hpf. White arrowheads denote tp1+, kdrl+ HSCs with active Notch signaling in the floor of the DA region. b Enumeration of HSCs from a, bars represent the means ± SEM of Std (n = 10), Il6r (n = 8), and Il6 (n = 8) morphants. n.s., Not significant. c WISH for cmyb in the DA region of DMSO-treated, DAPT-treated, DAPT-treated plus il6r mRNA-injected embryos at 48 hpf. Black arrowheads denote HSCs in the floor of the DA region. d Qualitative phenotype distribution of embryos from c scored with medium, high, and low cmyb expression. Medium, white bar; high, red bar; low, gray bar. e Representative images of cd41:eGFP transgenic embryos treated with DMSO, DAPT, and DAPT plus il6r mRNA. Hematopoietic cells in the CHT region were visualized at 72 hpf. The white long line denotes the CHT region. f Qualitative phenotype distribution of the embryos from e scored as in d. g The expression of genes including il6r, gp130, hey1, myod, and gata2b relative to ef1a from purified fli1a+ endothelial cells in 28 hpf Std and Notch1a morphants. Bars represent the means ± SEM of duplicate samples. **P < 0.01; ***p < 0.001; n.s., not significant. h WISH for runx1 expression in the DA region in Std-, Tnfα-deficient embryos and Tnfα MO + il6r mRNA embryos at 28 hpf. i Qualitative phenotype distribution of embryos from h scored as in d