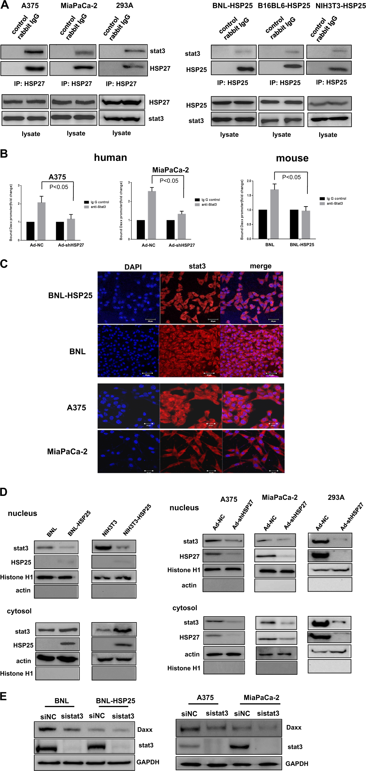
Fig. 5: Stat3 binding to HSP27 or HSP25 positively regulates Daxx expression.

a Human A375 and MIaPaCa-2 cells and mouse BNL-HSP25 and B16BL6-HSP25 cells were lysed and subjected to immunoprecipitation with anti-HSP27 (left) or anti-HSP25 antibodies (right) to detect the interaction between HSP27 (HSP25) and stat3. b Daxx promoter binding was analyzed by ChIp assays using antibody against stat3. BNL and BNL-HSP25 mouse cancer cells and A375 and MiaPaCa-2 human cancer cells infected with adenovirus (NC or shRNA against HSP27) at an MOI of 100 were used to immunoprecipitate stat3 to determine the effect of HSP25 or HSP27 on Daxx promoter binding. Error bars represent standard errors from three independent experiments. c The distribution of stat3 was examined using confocal immunofluorescence. Cellular stat3 was detected with species-specific primary anti-stat3 antibody conjugated to Flamma 552. d The cytoplasmic/nuclear localization of stat3 in a BNL mouse cell line with or without HSP25 was determined by cytoplasmic and nuclear fractionation followed by detection using cytoplasmic (actin) and nuclear (histone H1) marker proteins, respectively (left). Cytoplasmic/nuclear localization of stat3 in human cell lines after their infection with adenovirus (NC or shRNA against HSP27) at an MOI of 100 was determined by cytoplasmic and nuclear fractionation followed by detection using cytoplasmic (actin) and nuclear (histone H1) marker proteins, respectively (right)