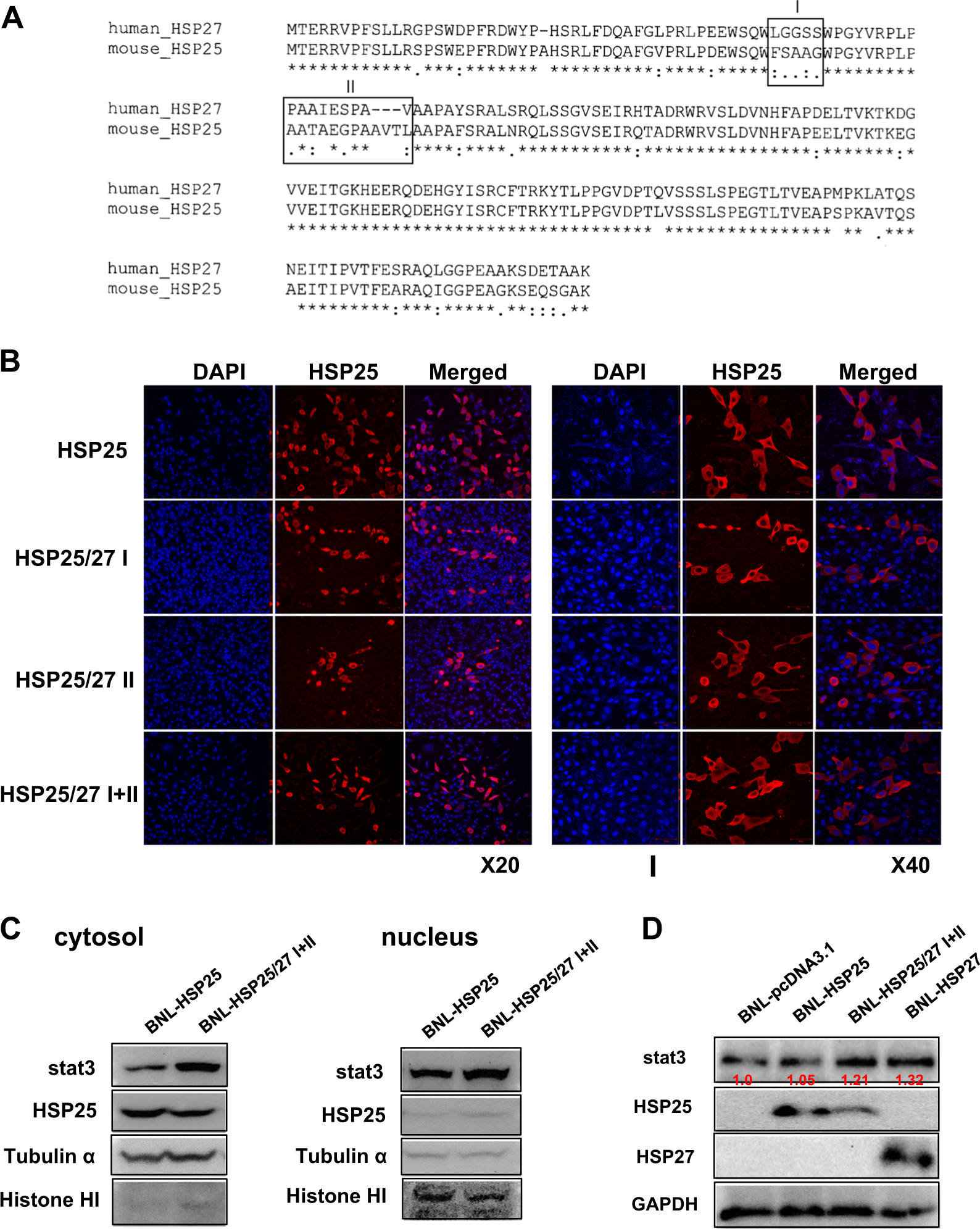
Fig. 6: HSP25 structural domain responsible for stat3 mobilization to nucleus.

a Cellular Daxx levels were examined by the transfection of siRNA against stat3 into A375 and MiaPaCa-2 human cancer cells (left) and BNL and BNL-HSP25 mouse cancer cells (right). b Amino acid sequence alignment between human HSP27 and mouse HSP25 to identify the two most variable regions between HSP27 and HSP25 (domains I, II). These regions in HSP27 were replaced with those from HSP25 domain to identify the HSP25 structural domain(s) responsible for impeding stat3 mobilization to the nucleus. c The distribution of HSP25 was examined using confocal immunofluorescence. Cellular HSP25 was detected with species-specific primary anti-HSP25 antibody conjugated to Alexa Fluor 594. Changes in the cytoplasmic/nuclear localization of HSP25 were examined in the BNL mouse cell line after its transfection with pcDNA3.1-HSP25 as a control or pcDNA3.1-HSP25 with domains I, or II or both from HSP27. d The cytoplasmic/nuclear localization of stat3 was examined in the BNL mouse cell line after its transfection with pcDNA3.1-HSP25 or pcDNA3.1-HSP25 with domains I + II of HSP27 following fractionation into cytoplasmic and nuclear fractions using cytoplasmic (tubulin α) and nuclear (histone H1) marker proteins, respectively. e Cellular levels of stat3 were examined after transfection of the BNL cell line with HSP25, HSP25/27 domains I + II, or HSP27. The numbers indicate the band intensities relative to that of BNL-pcDNA3.1 after the band intensities were measured with a densitometer