Fig. 5: Loss of TXNIP increases HIF-1α and VEGF expression.
From: Oxidative stress-mediated TXNIP loss causes RPE dysfunction

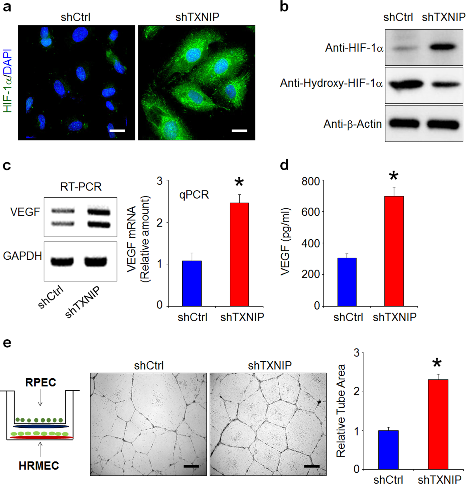
a RPE cells were plated on coverslips coated with 10 μg/ml fibronectin. Immunostaining was performed on fixed cells with an anti-HIF-1α antibody. b RPE cells were lysed and blotted with the indicated antibodies. c The expression level of VEGF in RPE cells was analyzed by reverse transcription PCR (RT-PCR, left panel) and qPCR (right panel). d The secretion level of VEGF in RPE cells was determined by ELISA. Each experiment was performed in triplicate and repeated three times to assess the reproducibility of the results. e Representative images of capillary-like tube formation in HRMECs induced by coculture with RPE cells after 18 h. The relative wound and tube areas were calculated using ImageJ software. *p < 0.01 versus shCtrl. The error bars indicate the SEM. Scale bars, 30 μm (a) and 100 μm (e)