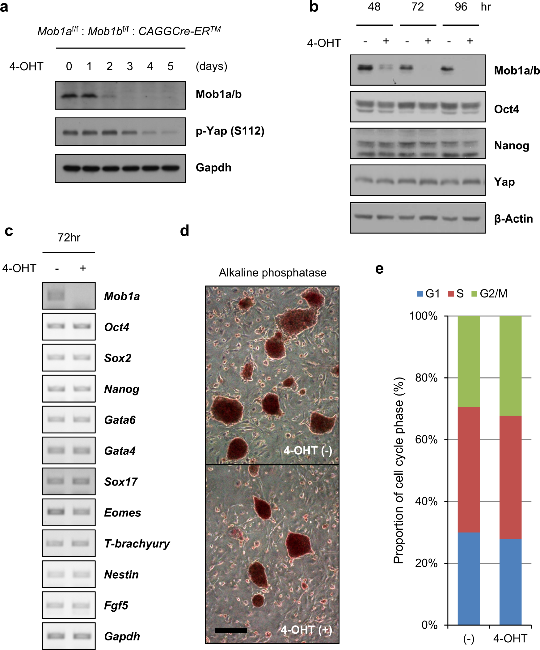
Fig. 1: Mob1a/b has little effect on the maintenance of stemness and proliferation in mouse ESCs.

a Immunoblot analysis for Mob1a/b and p-Yap (S112) in lysates from Mob1af/−:Mob1bf/f:CAGGCre-ERTM mouse ESCs harvested at the indicated times after 4-OHT treatment. Gapdh served as a loading control. b Immunoblot analysis for Mob1a/b, Oct4, Nanog, and Yap in lysates from Mob1af/−:Mob1bf/f:CAGGCre-ERTM mESCs harvested at the indicated times after 4-OHT treatment. GAPDH served as a loading control. c Semiquantitative PCR for Mob1a, pluripotency markers (Oct4, Sox2, and Nanog), and differentiation markers (Gata6, Gata4, Sox17, Eomes, T-brachyury, Nestin, and Fgf5) in Mob1af/−:Mob1bf/f:CAGGCre-ERTM ESCs. d Representative images of alkaline phosphatase staining of Mob1af/−:Mob1bf/f:CAGGCre-ERTM ESCs on the seventh day after 4-OHT treatment. Scale bars, 200 μm. e Cell cycle analysis of Mob1af/−:Mob1bf/f:CAGGCre-ERTM mouse ESCs on the seventh day after 4-OHT treatment