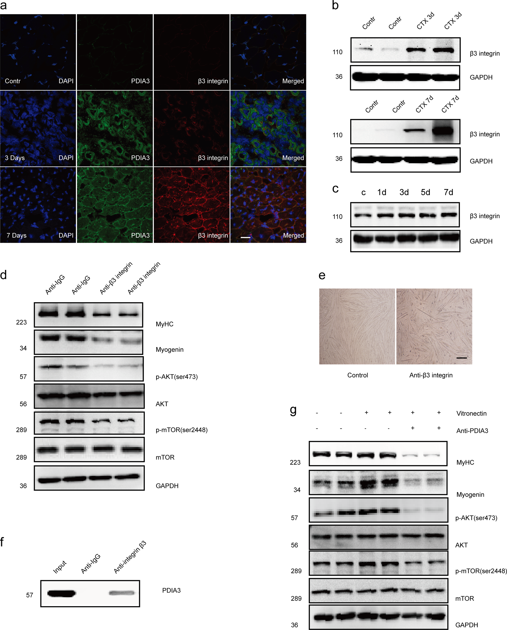
Fig. 8: PDIA3 regulates β3 integrin-mediated myoblast differentiation and fusion.
From: The role of PDIA3 in myogenesis during muscle regeneration

a Frozen sections of gastrocnemius muscle were subjected to the immunofluorescence costaining of β3 integrin and PDIA3. Scale 20 µm. b The gastrocnemius in mice were injured by the direct injection of 100 µl CTX (10 µM) and collected at 3 and 7 days after injury. The level of β3 integrin protein was measured by immunoblotting. (n = 4). c C2C12 myoblasts were subjected to differentiation for 1, 3, 5, and 7 days. The β3 integrin levels were measured by immunoblotting (n = 4). d C2C12 myoblasts were induced to differentiate for 48 h, followed by monoclonal anti-β3 integrin (10 µg/ml) treatment for 24 h. The levels of p-AKT, AKT, p-mTOR, mTOR, myogenin, and MyHC were measured by immunoblotting (n = 4). e C2C12 myoblasts were induced to differentiate for 48 h, followed by monoclonal anti-β3 integrin (10 µg/ml) treatment for 72 h. Myotube formation was observed by a microscope. Scale 200 µm. f The gastrocnemius in mice were injured by the direct injection of 100 µl CTX (10 µM) and collected at 7 day after injury. The muscle lysates were subjected to immunoprecipitation with an anti-PDIA3 antibody and were immunoblotted with anti-β3 integrin antibody (n = 4). g C2C12 myoblasts were induced to differentiate for 48 h and incubated with recombinant human vitronectin (2 µg/ml) for 24 h in the absence or presence of an anti-PDIA3 (10 µg/ml) antibody. The levels of p-AKT, AKT, p-mTOR, mTOR, myogenin, and MyHC were measured by immunoblotting (n = 4).