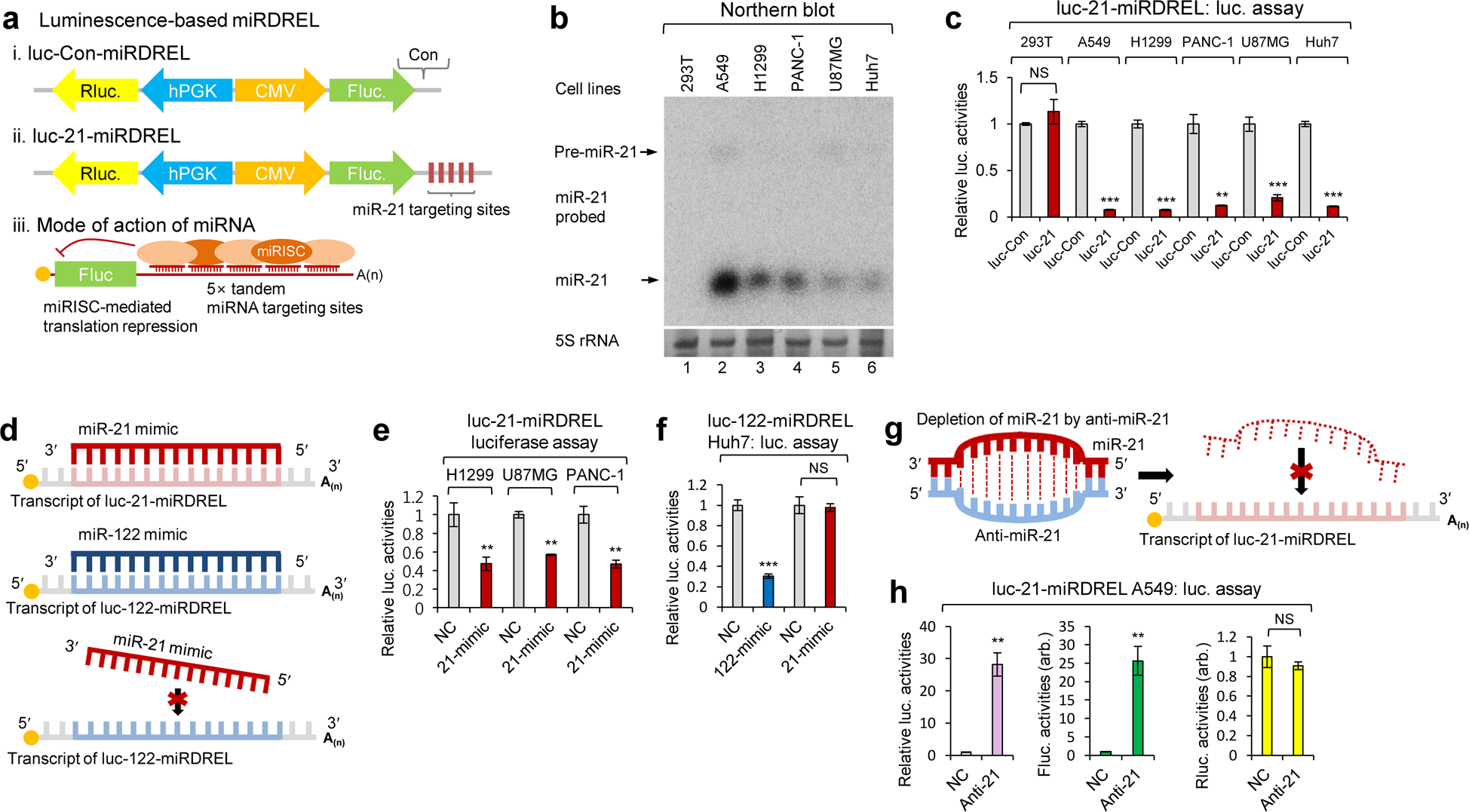
Fig. 1: miRNA-targeting ability of the miRDREL system in cells.

a Schematic depiction of luc-Con-miRDREL (i), luc-21-miRDREL (ii), and the mode of action of miRNA-targeting to the miRDRELs (iii). miRISC; miRNA-induced silencing complex. b Northern blot analysis of endogenous miR-21 in various cell lines, including human embryonic kidney (293T), non-small cell lung cancer (A549), metastatic lung cancer (NCI-H1299), pancreatic ductal adenocarcinoma (PANC-1), glioblastoma multiforme (U87MG), and hepatocellular carcinoma (Huh7) cells. The arrow indicates bands of precursor (pre-miR-21) and mature miR-21. 5S rRNA was used as a loading control. c Firefly luciferase activities showed an inverse correlation with the expression level of endogenous miR-21, which binds to the miRNA-targeting sites in the 3′UTR of firefly luciferase in each luc-21-miRDREL construct. Firefly luciferase activity was normalized by that of Renilla luciferase. The data represent the mean values of three independent experiments (n = 3). Error bars in the graph represent ±standard deviation, and the P-values are based on a comparison of luc-Con-miRDREL to luc-21- miRDREL. **P < 0.01, ***P < 0.001; NS, not significant. d–h Analysis of miRDREL specificity with synthetic miRNA mimics and anti-miRNAs. d Targeting and nontargeting principles of miRNA mimics (miR-21 and miR-122-mimics) to miRDRELs and the schematic depiction of mimicry for each miRNA (miR-21 and miR-122). e, f Inhibition of firefly luciferase activities indicates that each miRNA mimic binds to the miRNA-targeting sites in the luc-miRDREL constructs. In contrast, unaltered luciferase activities indicate that the miRNA mimic does not bind to miRDREL and it is noncompatible to miRNA-targeting sites. The data represent the mean values of three independent experiments (n = 3). Error bars in the graph represent ±standard deviation, and the P-values are based on a comparison of the negative control (NC) to each mimic (miR-21 and miR-122 mimics). **P < 0.01, ***P < 0.001; NS, not significant. g Depletion strategy of endogenous miR-21 with anti-miR-21 in cells. h luc-21-miRDREL-expressing A549 cells were transfected with synthetic anti-miR-21 (anti-21) or its relevant negative control oligomer (NC). Specific depletion of endogenous miR-21 via synthetic anti-miR-21 transfection specifically induced the derepression of firefly luciferase activities but not that of the normalization control, Renilla luciferase. The data represent the mean values of three independent experiments (n = 3). Error bars in the graph represent ±standard deviation, and the P-values are based on a comparison of the NC to anti-miR-21. **P < 0.01; NS, not significant; arb., arbitrary unit.