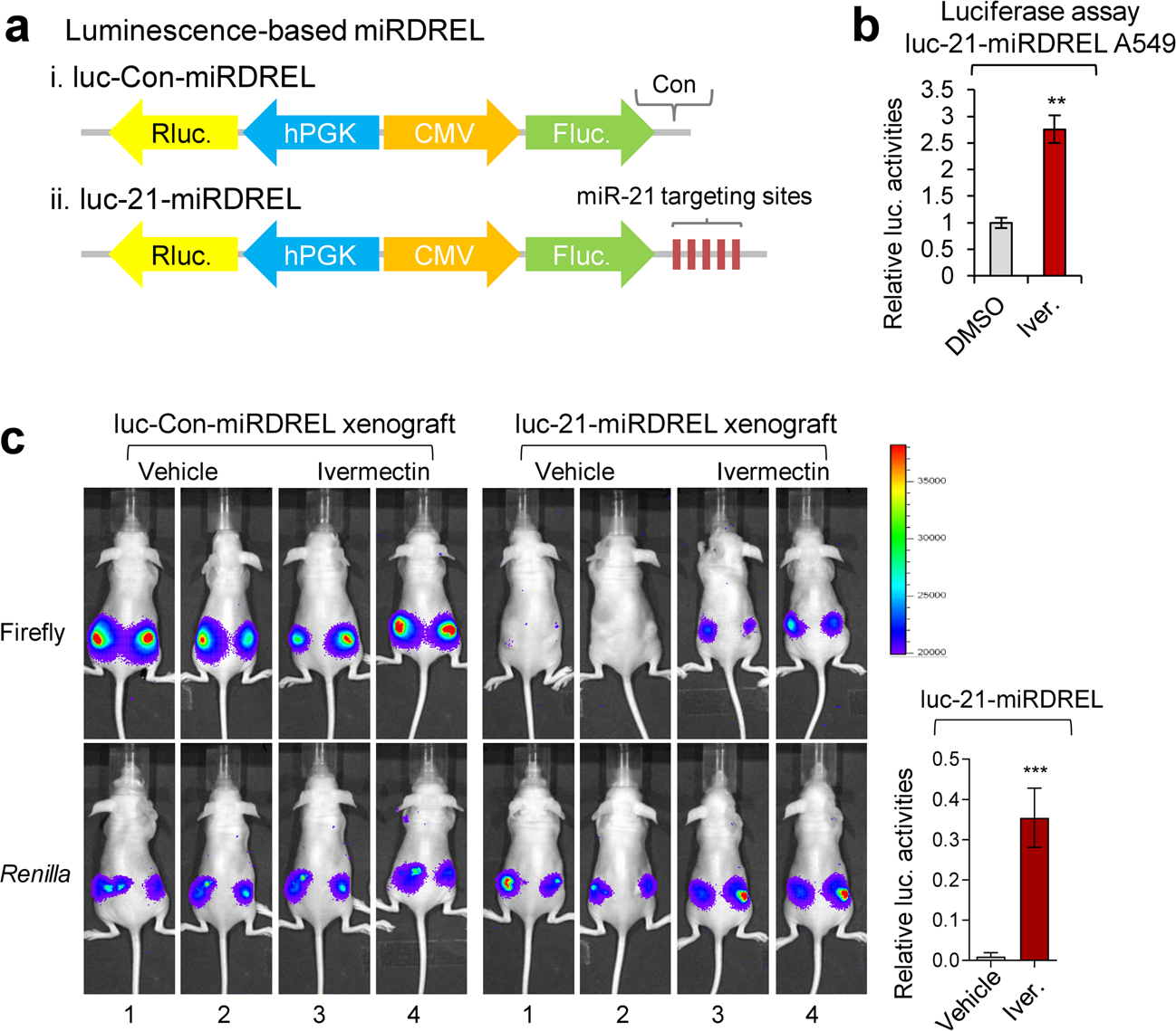
Fig. 5: miRDREL-based in vivo imaging of the response to the miR-21 inhibitor ivermectin.

a Schematic diagram of the luminescence-based control (i) and 21-miRDREL (ii) for small animal imaging and high-throughput screening. b Luciferase assay of luc-21-miRDREL-expressing A549 cells treated with ivermectin. Derepressed firefly luciferase activity shows the inhibition of miR-21 biogenesis by ivermectin in the luc-21-miRDREL-expressing A549 cells. The data represent the mean values of four independent experiments (n = 4). Error bars in the graph represent ±standard deviation, and the P-values are based on a comparison of the control (DMSO) to ivermectin. **P < 0.01. c In vivo imaging of ivermectin action on luc-miRDRELs in mice. Intratumoral administration of vehicle or ivermectin was assessed into the luc-miRDREL-expressing A549 tumors in xenograft mice. luc-Con-miRDREL A549 tumors showed constant firefly and Renilla luciferase activities in the subcutaneous mouse tumor model. In contrast, the luc-21-miRDREL A549 tumors showed nondetectable firefly luciferase activities upon vehicle treatment, which indicates the repression of the firefly luciferase sensor by endogenous miR-21 in tumors. Restoration of the firefly luciferase activity indicates that endogenous miR-21 biogenesis was perturbed by the ivermectin treatment. Error bars in the graph represent ±standard deviation. The P-values are based on a comparison of the vehicle and ivermectin treatment in the luc-21-miRDREL-expressing xenograft set. n = 6, ***P < 0.001 (=0.0009).