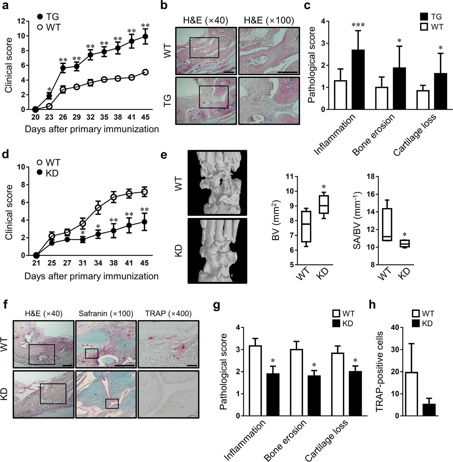
Fig. 1: Role of HRF/TCTP in autoimmune arthritis.

a Mean clinical scores of HRF/TCTP transgenic (TG) mice and wild-type (WT) littermates after the generation of collagen-induced arthritis (CIA) (n = 7 mice for each group). b Representative images of ankle joint tissue harvested from TG and WT mice and stained with hematoxylin and eosin (H&E), showing changes in tissue morphology typical of CIA (bar = 500 μm). c Pathological scores for synovial inflammation, cartilage damage, and bone erosion for the ankle joints of CIA mice (n = 14 ankles for each group). d Mean clinical scores of HRF/TCTP-knockdown (KD) and WT mice after CIA induction (n = 5 mice for each group). e Micro-CT images of hind paws (left), the percentage of bone volume (BV), and the ratio of the bone surface to bone volume (BS/BV) (right). f Representative images of ankle joint tissue harvested from KD and WT mice and stained with H&E and safranin O (bar = 500 μm) or immunolabeled for TRAP (bar = 50 μm). g, h Pathological scores (g) and the number of TRAP-positive cells (h) (n = 10 ankles for each group). A high-magnification view of the boxed area is presented in the right panel. Values are the mean ± SEM; *p < 0.05; **p < 0.01; ***p < 0.001 versus WT.