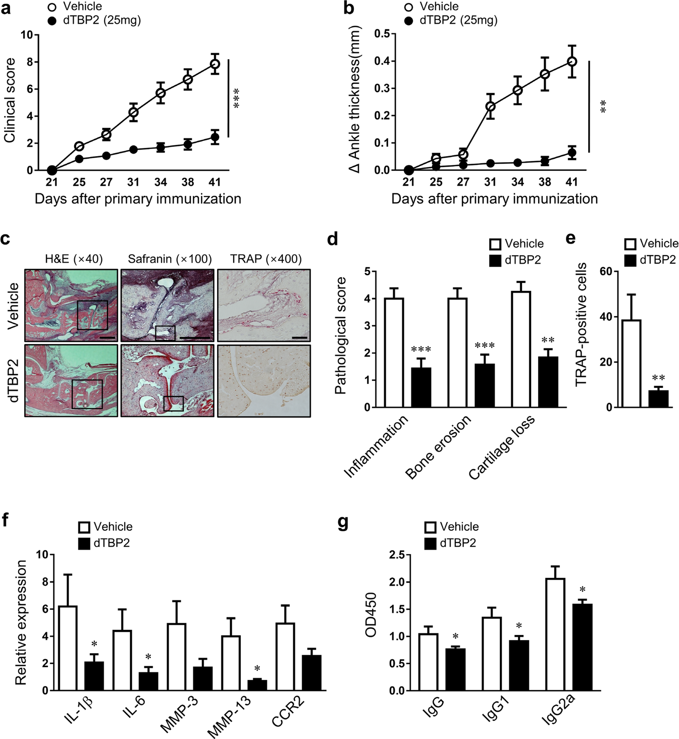
Fig. 4: Prevention of inflammatory arthritis by dimerized HRF/TCTP-binding peptide (dTBP2).

After the generation of collagen-induced arthritis (CIA), mice were treated with vehicle or dTBP2 by intraperitoneal injection starting on day 21 (the day of booster immunization) and once every day until the day of sacrifice (day 41). a, b Changes in mean clinical scores (a) and ankle thickness (b) in CIA mice treated with vehicle or 25 mg/kg dTBP2. c Ankle tissues from groups treated with vehicle or 25 mg/kg dTBP2 were stained using H&E and safranin O (bar = 500 μm) and immunolabeled for TRAP (bar = 50 μm). d, e Pathological scores for synovial inflammation, cartilage damage, and bone erosion (d) and TRAP-positive cells in the ankle joints (e). f Relative expression of the inflammatory cytokines IL-1β, IL-6, MMP3, MMP13, and CCR2 in ankle joints, as determined by qRT-PCR. g Levels of anti-CII IgG, IgG1, and IgG2a in the sera of mice with CIA, as quantified by ELISA. Values are the mean ± SEM (n = 10–12 mice for each group); *p < 0.05; **p < 0.01; ***p < 0.001 versus vehicle-treated CIA mice.