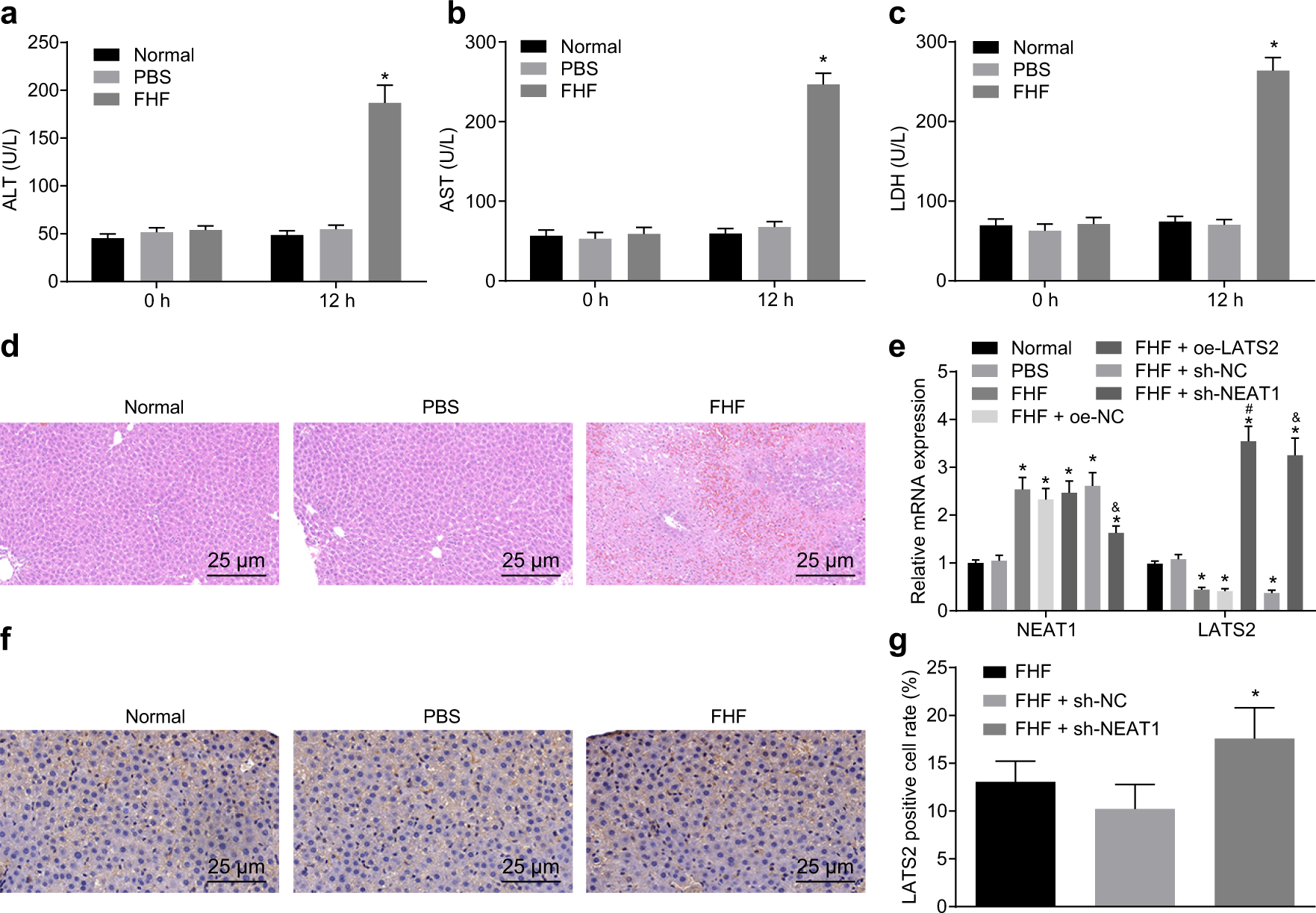
Fig. 3: Downregulation of lncRNA NEAT1 restores LATS2 expression in FHF rats.

ALT, AST, and LDH expression patterns in the FHF rat model measured by ELISA (a–c). Liver pathology in FHF rats tested by HE staining (d). The lncRNA NEAT1 and LATS2 expression patterns in liver tissues of FHF rats evaluated by RT-qPCR (e). Immunohistochemical staining of LATS2 expression in liver tissues of FHF rats (×400) (f). Quantification of the results of immunohistochemical staining (g). *p < 0.05 vs. the normal group; #p < 0.05 vs. the FHF+oe-NC group; &p < 0.05 vs. the FHF+sh-NC group. Normal group, normal rats without injection; PBS group, normal rats injected with PBS; FHF group, FHF rats induced by D-GalN/LPS injection; FHF+oe-NC group, FHF rats treated with oe-NC; FHF+oe-LATS2 group, FHF rats treated with oe-LATS2; FHF+sh-NC group, FHF rats treated with sh-NC; FHF+sh-NEAT1 group, FHF rats treated with sh-NEAT1. Statistical data are described as mean ± standard deviation. One-way analysis of variance was used for comparisons among multiple groups, followed by Tukey’s post hoc test. n = 6. RT-qPCR reverse transcription quantitative polymerase chain reaction, lncRNA NEAT1 long noncoding RNA nuclear-enriched abundant transcript 1, LATS2 large tumor-suppressor kinase 2, D-GalN/LPS D-galactosamine/lipopolysaccharide, AST aspartate aminotransferase, ALT alanine aminotransferase, LDH lactate dehydrogenase, ELISA enzyme-linked immunosorbent assay, NC negative control, FHF fulminant hepatic failure.