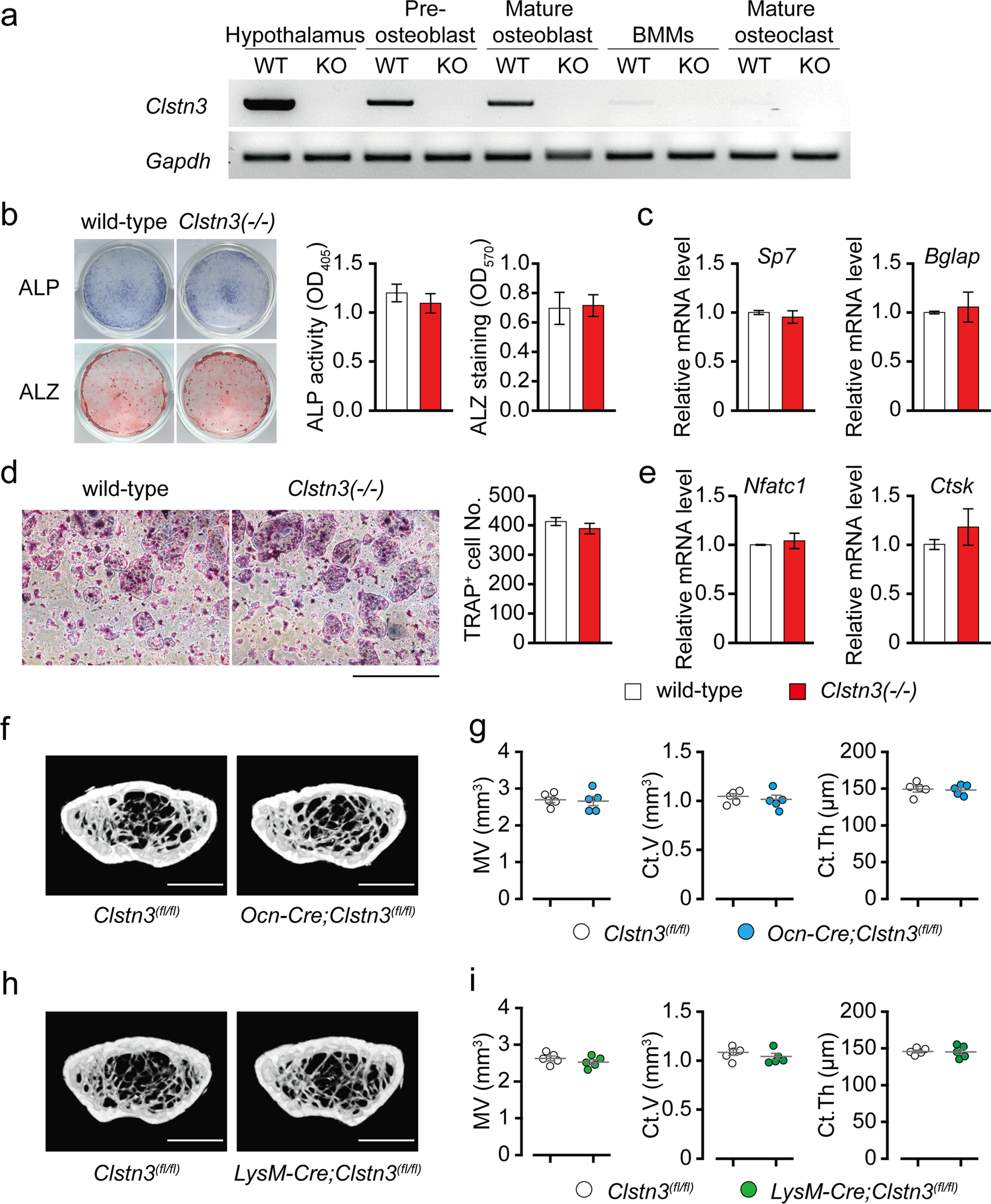
Fig. 3: Reduced bone mass in Clstn3 knockout mice is not bone cell autonomous.
From: Neural regulation of energy and bone homeostasis by the synaptic adhesion molecule Calsyntenin-3

a Representative gel images of RT-PCR of Clstn3 and Gapdh (loading control) in the indicated tissue or cells. b Representative images of ALP and ALZ staining (left) and a quantification of ALP activity and ALZ staining (right) (n = 4 and 6 for ALP activity and ALZ staining, respectively). c qPCR results for Sp7 and Bglap in calvarial osteoblasts after 21 days of osteogenic differentiation (n = 4). d Representative images of TRAP staining of BMM cells (left) and quantification of multinucleated TRAP-positive cells (right) after 5 days of osteoclast differentiation in the presence of RANKL and M-CSF (n = 6). Scale bar, 1 mm. e qPCR results of Nfatc1 and Ctsk in BMM cells after 5 days of osteoclast differentiation (n = 4). f–i μCT analysis of 16-week-old osteoblast-specific Clstn3 knockout mice (Ocn-Cre;Clstn3fl/fl) and osteoclast-specific Clstn3 knockout mice (LysM-Cre;Clstn3fl/fl). f, h Representative images of coronal sections in the distal femur metaphysis, and g, i a quantification of marrow volume (MV), cortical bone volume (Ct.V), and cortical bone thickness (Ct.Th). Scale bar, 1 mm. Data are presented as the means ± s.e.m. Two-sample t-tests were performed for statistical analysis.