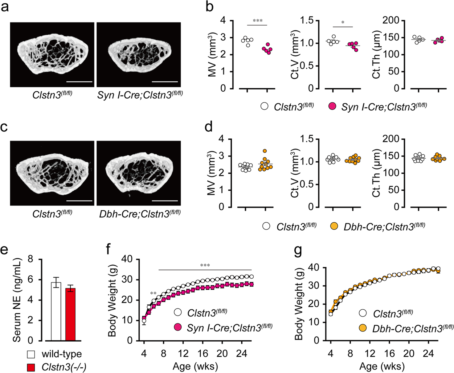
Fig. 4: Neural-derived Clstn3 regulates bone mass and body mass.
From: Neural regulation of energy and bone homeostasis by the synaptic adhesion molecule Calsyntenin-3

a–d A μCT analysis of 16-week-old pan-neuronal Clstn3 knockout mice (Syn I-Cre;Clstn3fl/fl) and sympathetic neuron-specific Clstn3 knockout mice (Dbh-Cre;Clstn3fl/fl). a, c Representative images of coronal sections in the distal femur metaphysis, and b, d a quantification of marrow volume (MV), cortical bone volume (Ct.V), and cortical bone thickness (Ct.Th). Scale bar, 1 mm. e Serum NE level (n = 7 for wild-type and n = 8 for KO mice). f, g Body weight of f pan-neuronal Clstn3 knockout mice, g sympathetic neuron-specific Clstn3 knockout mice, and their floxed littermates (n = 8 and 9 mice for Syn I-Cre;Clstn3fl/fl and their control, n = 10 and 7 mice for Dbh-Cre;Clstn3fl/fl and their control, respectively). Data are presented as the means ± s.e.m. Two-sample t-tests were performed for statistical analysis. *P < 0.05, **P < 0.01, ***P < 0.001.