Fig. 5: Nuclear translocation of Spi-C through p38 and PI3K.
From: Spi-C positively regulates RANKL-mediated osteoclast differentiation and function

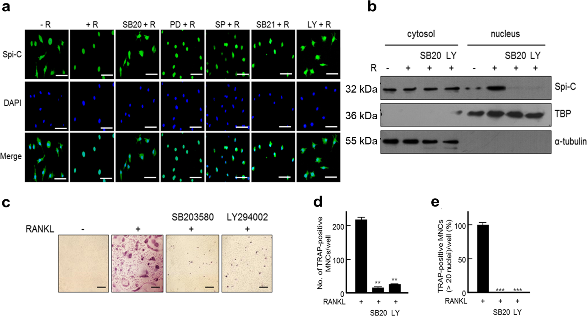
a BMMs that had been serum starved for 6 h were pretreated with the inhibitors SB203580 (SB20, 20 μM), PD98059 (PD, 20 μM), SP600125 (SP, 10 μM), SB216763 (SB21, 100 nM), and LY294002 (LY, 5 μM) for 30 min and then incubated with RANKL (200 ng/ml) for 90 min. Then, the cells were subjected to immunofluorescence staining for Spi-C. The nuclei were stained blue with DAPI. The cells were observed and imaged under a fluorescence microscope. Scale bars, 100 μm (original magnification, ×400). b RAW264.7 cells were treated with RANKL (200 ng/ml) for 2 days to induce Spi-C expression and serum starved for 6 h. The cells were pretreated with SB203580 (SB20, 20 μM) or LY294002(LY, 5 μM) for 30 min and then incubated with RANKL (50 ng/ml) for 60 min. Then, the cells were subjected to nuclear fractionation. Tubulin and TBP were used as markers for the cytosol and nucleus, respectively. c–e The isolated BMMs were pretreated with SB203580 (SB20, 20 μM) or LY294002 (LY, 5 μM) for 30 min and then incubated with RANKL (200 ng/ml) for 5 days. Thereafter, TRAP staining was performed (original magnification, ×100) (c), and the number of TRAP+MNCs (>3 nuclei) d or large TRAP+multinucleated osteoclasts with >20 nuclei e were counted and are presented as relative percentages (%). Scale bars, 100 μM c. The data are presented as the mean ± SD of three independent experiments. **p < 0.005, ***p < 0.001 vs. RANKL-treated cells.