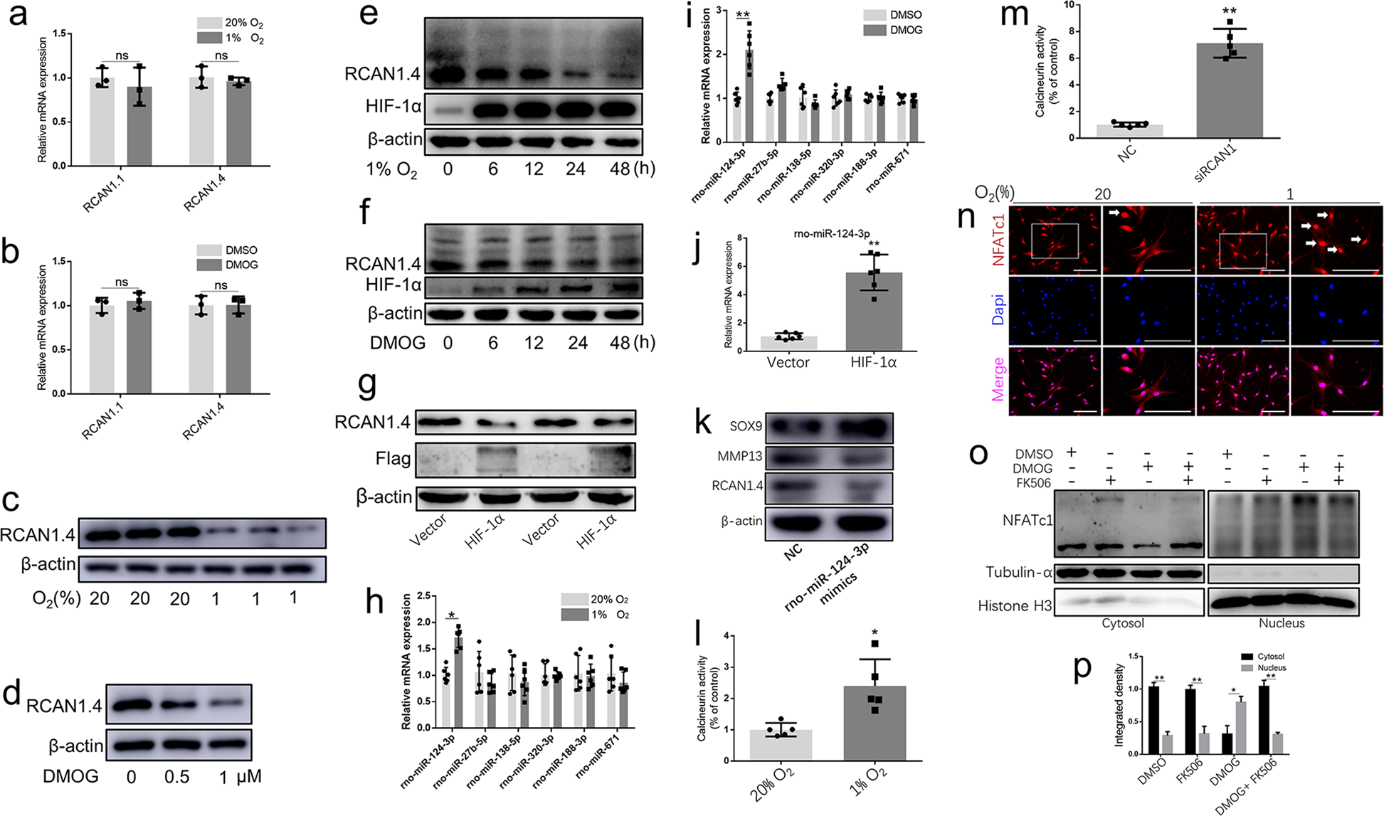
Fig. 2: Hypoxia activated the calcineurin/NFAT signaling pathway through suppression of RCAN1.4.

a Relative gene expression of RCAN1.1 and RCAN1.4 in human NP cells under hypoxia or b DMOG treatment compared with that in the normoxia group. c Relative protein level of RCAN1.4 in human NP cells under hypoxia or d DMOG treatment compared with that in the normoxia group. e The RCAN1.4 protein level was visibly decreased in a time-dependent manner under hypoxia or f DMOG treatment. g The RCAN1.4 protein level in human NP cells was reduced with HIF-1α overexpression. h Several microRNAs targeting the RCAN1 were selected. Under hypoxia or i DMOG treatment, rno-miR-124-3p was slightly increased in rat NP cells. j Overexpression of HIF-1α in rat NP cells upregulated rno-miR-124-3p. k An rno-miR-124-3p mimic could suppress RCAN1.4 expression in rat NP cells. l The activity of calcineurin in rat NP cells was upregulated under hypoxia or m RCAN1.4 siRNA treatment. n Immunofluorescence and o western blotting demonstrated the nuclear translocation of NFATc1 was obviously evaluated in rat NP cells under hypoxia. p The quantified results of the assessment of nuclear translocation of NFATc1 are shown. All experiments were performed at least three times. Scale bar: 100 μm. *P < 0.05, **P < 0.01, ***P < 0.005.