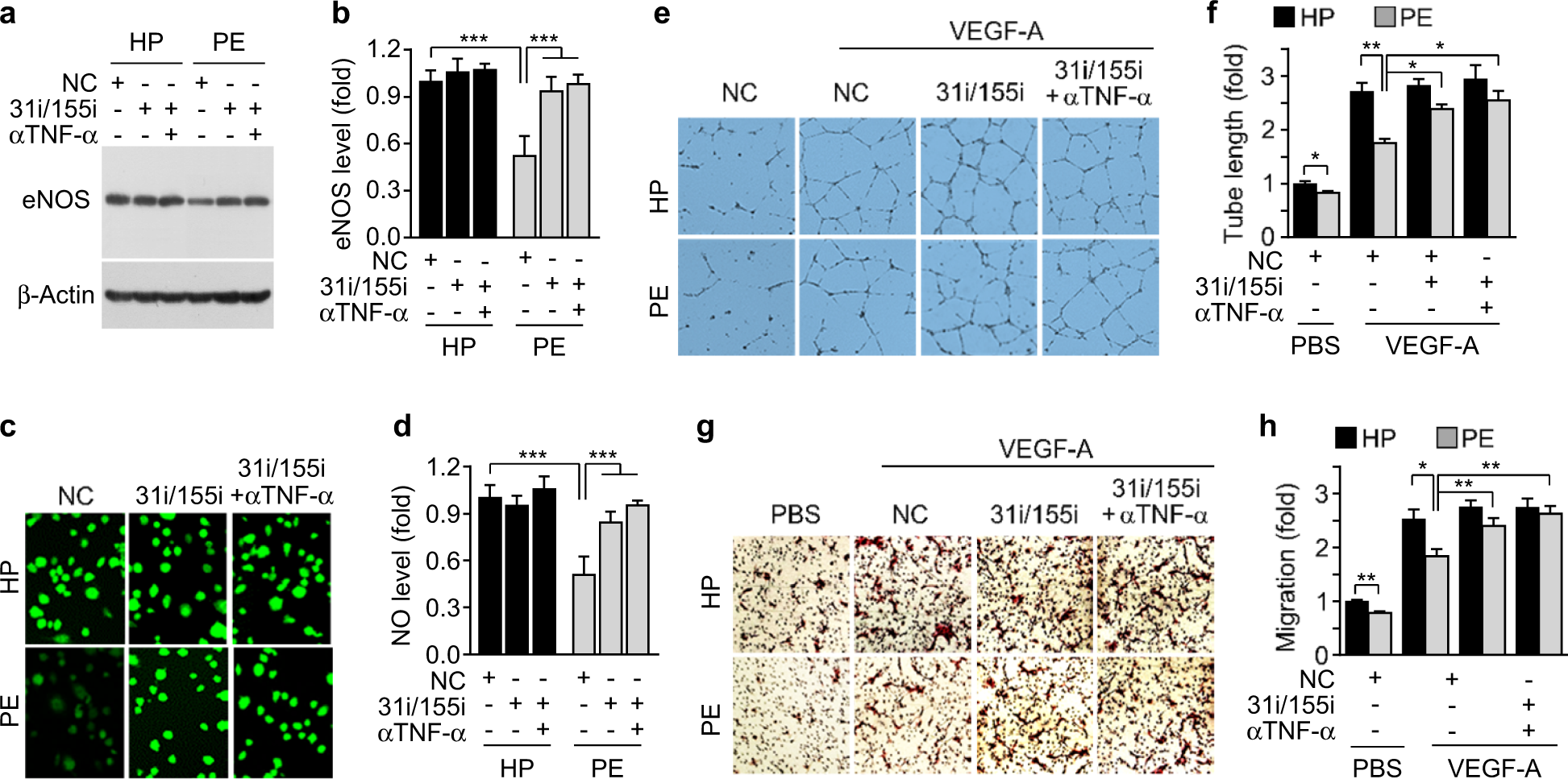
Fig. 3: Patient autologous serum suppresses eNOS and EPC functions.

Adherent PBMNCs from healthy pregnant (HP) and preeclamptic women (PE) were transfected with miRNA inhibitor negative control (NC) or miR-31/155 inhibitors (31i/155i) and differentiated into EPCs in autologous serum-supplemented culture media in the presence or absence of a human TNF-α-neutralizing antibody (αTNF-α). a, b The expression levels of eNOS were analyzed by western blotting and quantitated using ImageJ. c, d Intracellular NO levels were analyzed by confocal microscopy and quantitated by ImageJ software. e, f EPCs were stimulated with VEGF-A on growth factor-reduced Matrigel, and tube formation was photographed using an inverted microscope and quantitated using ImageJ software. g, h EPC migration in response to VEGF-A was determined by the Boyden chamber assay and quantitated using ImageJ software. n = 4. *P < 0.05, **P < 0.01, and ***P < 0.001.