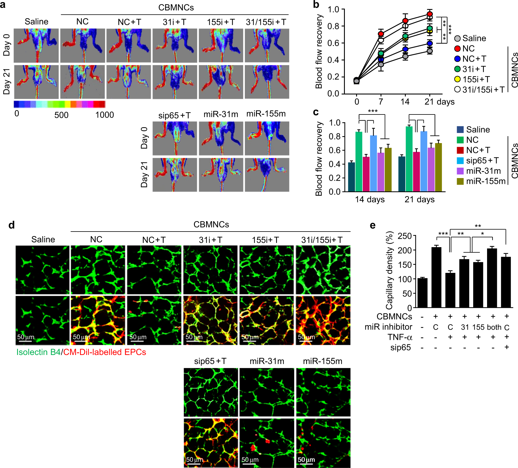
Fig. 8: EPCs differentiated from CBMNCs that were treated with TNF-α or miR-31/155 mimics lose their capability to improve therapeutic neovascularization in mouse ischemic hindlimbs.

CBMNCs were transfected with negative control (NC or C), NF-κB p65 siRNA (sip65), miR-31 inhibitor (miR-31i), miR-155 inhibitor (155i), miR-31 mimic (miR-31m), or miR-155 mimic (miR-155m) and differentiated into EPCs in fresh media with or without TNF-α (T). Putative EPCs were intramuscularly transplanted into the ischemic hindlimbs of athymic nude mice. a Representative laser-Doppler perfusion image of mouse hindlimbs at days 0 and 21 after hindlimb ischemia. b, c Time course of computer-assisted analysis of the ratio of blood flow between ischemic and nonischemic contralateral limbs (n = 5). d Representative images of capillaries (FITC-isolectin B4, green) and incorporated EPCs (yellow and red) in transverse sections of skeletal muscles from ischemic mouse hindlimbs that received CM-Dil-labeled putative EPCs. e Quantitative analysis of capillary density (n = 5). *P < 0.05, **P < 0.01, and ***P < 0.001.