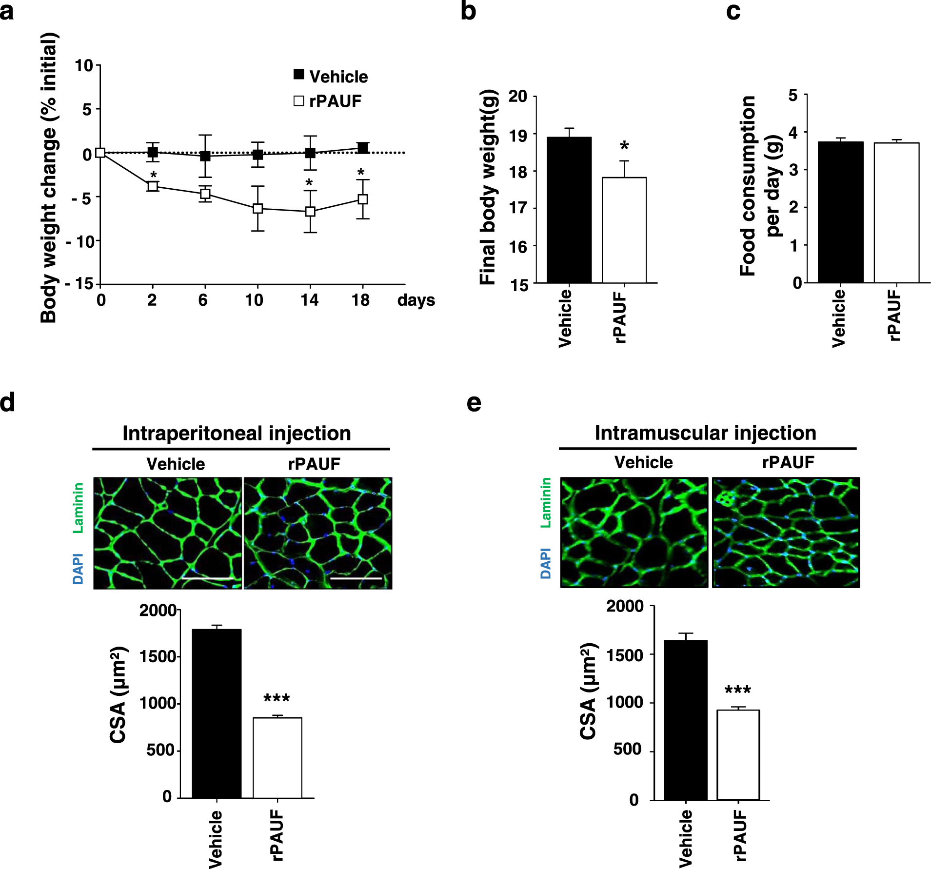
Fig. 3: rPAUF induces body weight loss and muscle atrophy.

a Time-dependent changes expressed as the percent modulation of initial body weight in mice injected intravenously with rPAUF (50 µg/kg) or PBS. b Final body weight at 18 days postinjection. c Food consumption per day. d Representative images of muscle sections stained for laminin. Scale bar, 100 µm. The graph shows the mean CSA of muscle myofibers. e rPAUF (50 µg/kg) or PBS was injected into the muscles of mice. Representative images of muscle sections stained for laminin are shown. Scale bar, 100 µm. The graph shows the mean CSA of muscle myofibers. The data represent the mean ± SD; *p < 0.05, **p < 0.01, and ***p < 0.001 vs. PBS.