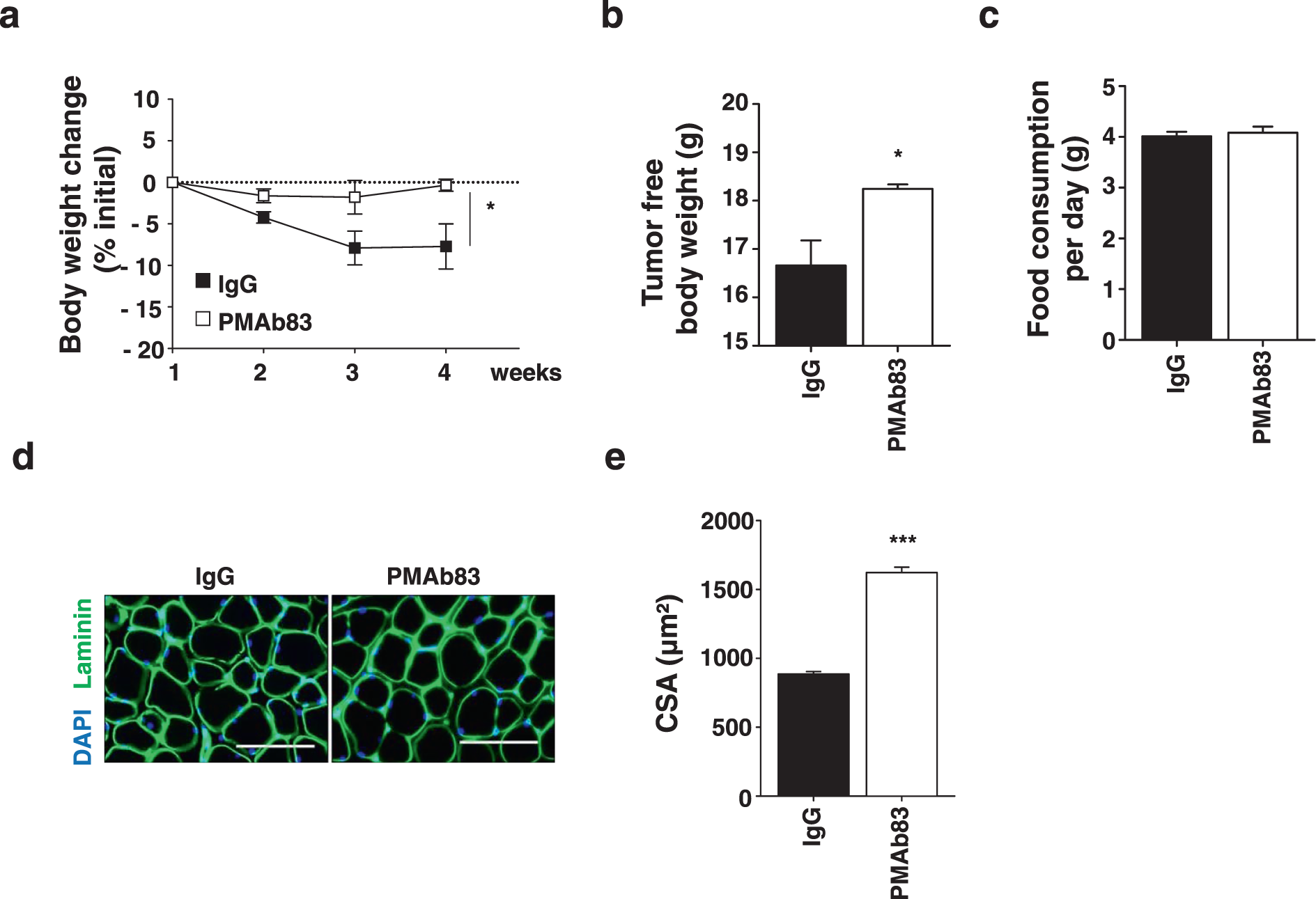
Fig. 4: PMAb83 reduces muscle atrophy in PAUF tumor-bearing mice.

a Panc-1/PAUF cells were orthotopically injected into NSG mice. Two weeks after tumor cell injection, the tumor-bearing mice were treated with control IgG (10 mg/kg) or PMAb83 (10 mg/kg) intraperitoneally twice a week. Time-dependent changes are expressed as the percent modulation of initial body weight in the ctrl IgG- or PMAb83-injected mice. b Tumor-free body weight. c Food consumption per day. d Representative images of muscle sections stained for laminin. Scale bar, 100 µm. e The graph shows the mean CSA of muscle myofibers. The data represent the mean ± SD; *p < 0.05, **p < 0.01, and ***p < 0.001 vs. ctrl IgG.